所在地区:北京市所属行业: 生态环境 招标需求:政府招标
2021-06-03 23:01:53浏览数:1119人
一、项目基本情况
1.项目编号:2141STC61157
2.项目名称:北京市污染源监测项目(2021)—北京市大气面源污染遥感监测
3.项目预算金额:869.79168万元
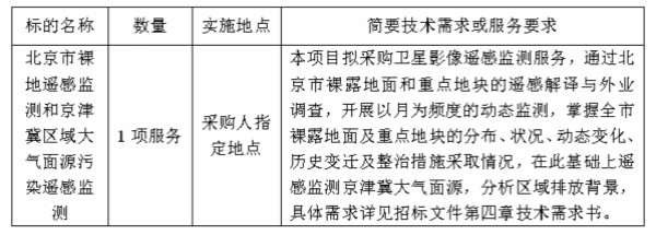
4.采购需求:

注:投标人必须针对本项目所有内容进行投标,不允许拆分投标。
5.合同履行期限:自合同签订之日起至2022年4月30日完成全部工作内容。
6.本项目是否接受联合体投标:见“申请人的资格要求”相关规定。
二、申请人的资格要求(须同时满足)
1.满足《中华人民共和国政府采购法》第二十二条规定;
2.落实政府采购政策需满足的资格要求:本项目属于适宜由中小企业提供的情形,依法预留采购项目预算总额的【40%】专门面向小微企业采购。对于预留份额,提供的货物由符合政策要求的小微企业制造、服务由符合政策要求的小微企业承接。
预留份额通过以下措施进行:
要求获得采购合同的供应商将采购项目中的上述比例分包给一家或者多家小微企业(与大企业的负责人为同一人,或者与大企业存在直接控股、管理关系的除外)。仅当单个供应商可以满足上述预留份额要求时,允许不进行合同分包,否则投标无效。
3.本项目的特定资格要求:
①本项目不接受联合体投标;
②本项目不接受分公司、分所等分支机构参加投标;
③法律、行政法规、招标文件关于“合格投标人(申请人)”的其他条件。
三、获取招标文件
时间:2021年6月1日至2021年6月8日,每天上午9:00至12:00,下午13:00至17:00(北京时间,法定节假日除外)。
地点:为减少人员聚集,疫情期间我公司招标文件暂停现场发售,以电子邮件送达采购文件的方式发售。非常时期如有不便,敬请谅解。
方式:购买时请同时提供:
①申请人法定代表人授权书或单位介绍信。事业单位或其他组织或分支机构可由单位负责人出具授权书,法定代表人(或单位负责人)本人购买时可提供法定代表人(或单位负责人)身份证明文件;
②购买人个人有效身份证件复印件;
③为便于及时通知有关项目信息并开具发票,请提供《申请人联系信息表》及《申请人开票信息表》签字件,以上表格请申请人自行前往中钢招标有限责任公司官网“帮助中心”栏目下载,下载地址为:http://tendering.sinosteel.com/zgzb/bzzx/moreinfo.html;
④标书款以汇款方式交纳,须提供标书款的汇款单复印件,汇款单附言处须注明本项目“项目编号/包号”。
说明:申请人须将以上①~④项材料以及③项word格式电子版一并发送至“xueming@sstc20.com”。由于邮件众多,为保证购买人能及时获取招标文件,请在招标文件获取时间期限内、邮件发送后,主动与采购代理机构项目联系人(薛茗,010-62688376)确认是否收到以上资料。申请人为自然人时无需提供以上第①项材料。
售价:人民币500元/包。
四、提交投标文件截止时间、开标时间和地点
投标截止时间、开标时间:2021年6月22日9点30分(北京时间)。
开标地点:北京市海淀大街8号中钢国际广场20层会议室。
五、公告期限
本项目招标公告的期限为自本公告发布之日起5个工作日。
六、其他补充事宜
1.本项目的招标公告仅在中国政府采购网及北京市政府采购网上发布。
2.本项目评标方法和标准:综合评分法,总分100分。
3.本项目需要落实的政府采购政策:节约能源、保护环境、促进中小企业及监狱企业发展、促进残疾人就业、使用信用记录结果、支持脱贫攻坚,政府采购政策具体落实情况详见招标文件。
4.账户信息:
开户人名称:中钢招标有限责任公司
开户 银行:中国民生银行股份有限公司北京大兴新城支行
人民币账号:9576 0328 0000 0059
七、对本次招标提出询问,请按以下方式联系。
1.采购人信息
名 称:北京市生态环境监测中心
地址:北京市海淀区车公庄西路14号
联系方式:张奕010-68459225
采购人监督电话:010-68717262
2.采购代理机构信息
名 称:中钢招标有限责任公司
地 址:北京市海淀区海淀大街8号中钢国际广场16层
联系方式:010-62688251
3.项目联系方式
项目联系人:薛茗、邱羽翰、尹皓
电 话:010-62688376(购买文件、发票咨询)、010-62686396(项目问询)、qiuyh@sstc20.com(项目问询)
中钢招标有限责任公司
2021年6月1日
声明:本文仅代表作者本人观点,与绿色大数据工程网无关,文章内容仅供参考。凡注明“来源:绿色大数据工程网”的所有作品,版权均属于绿色大数据工程网,转载时请署名来源。 本网转载自合作媒体或其它网站的信息,登载此文出于传递更多信息之目的,并不意味着赞同其观点或证实其描述。如因作品内容、版权和其它问题请及时与本网联系。