所在地区:福建省所属行业: 其他产业 需求需求:其他需求
2021-07-24 00:22:14浏览数:1912人
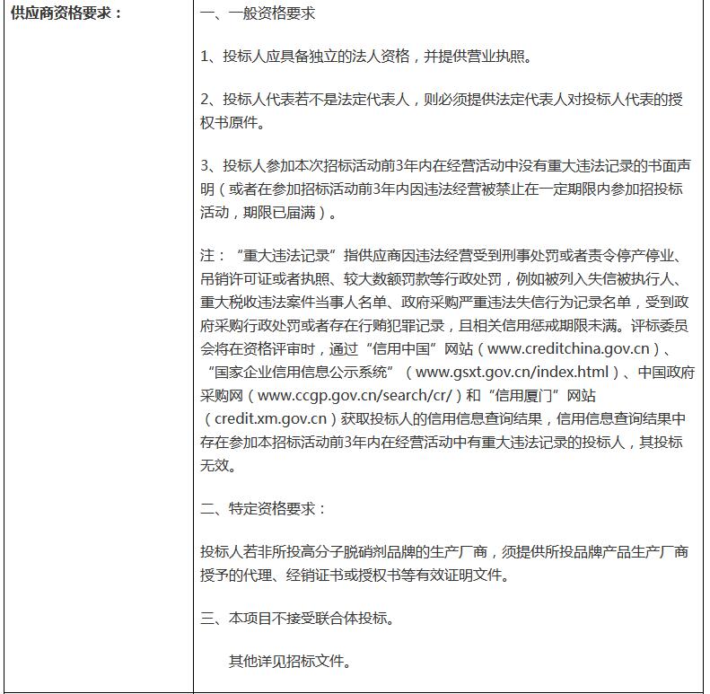
日前,中国政府采购网发布厦门公物-公开招标-GW2021-QY190C-高分子脱硝剂采购-招标公告。公告显示,厦门环投采购高分子脱硝剂,涉及厦门翔安厂和海沧厂数量200吨。预算金额106.78万。详情如下:
厦门公物-公开招标-GW2021-QY190C-高分子脱硝剂采购-招标公告
厦门市公物采购招投标有限公司受厦门市环境能源投资发展有限公司 委托,根据《中华人民共和国政府采购法》等有关规定,现对高分子脱硝剂采购进行其他招标,欢迎合格的供应商前来投标。
项目名称:高分子脱硝剂采购
项目编号:GW2021-QY190C
项目联系方式:
项目联系人:黄小姐、黄先生(咨询时间:法定工作日,上午8:00-12:00、下午14:30-17:30。)
项目联系电话:0592-2279300、2233760。
采购单位联系方式:
采购单位:厦门市环境能源投资发展有限公司
采购单位地址:厦门市湖里区吕岭路468号华润大厦7楼
采购单位联系方式:黄先生,0592-5225196
代理机构联系方式:
代理机构:厦门市公物采购招投标有限公司
代理机构联系人:黄小姐、黄先生0592-2279300、2233760。
代理机构地址: 厦门市湖滨南路81号光大银行大厦21楼
一、采购项目内容



二、开标时间:2021年08月09日 15:00
三、其它补充事宜
本项目不属于政府采购,本公告第一段修改为“厦门市公物采购招投标有限公司受厦门市环境能源投资发展有限公司委托,根据《中华人民共和国招标投标法》等有关规定,现对高分子脱硝剂采购进行公开招标,欢迎合格的投标人前来投标。”
四、预算金额:
预算金额:106.7800000 万元(人民币)
声明:本文仅代表作者本人观点,与绿色大数据工程网无关,文章内容仅供参考。凡注明“来源:绿色大数据工程网”的所有作品,版权均属于绿色大数据工程网,转载时请署名来源。 本网转载自合作媒体或其它网站的信息,登载此文出于传递更多信息之目的,并不意味着赞同其观点或证实其描述。如因作品内容、版权和其它问题请及时与本网联系。