欢迎加入“绿色产业大数据服务平台 碳中和-碳达峰-绿色金融-绿色产业-科技项目-政策解读-专家咨询-园区服务”!
免费注册
会员登陆
联盟服务
联系我们
发布信息
首页
动态
政策
产业
金融
科技
生活
专家
样本
基地
项目
城市
乡村
园区
企业
数据
需求
招标
碳交易
培训
大会
服务
绿色导航:
时政要闻
媒体报道
部委动态
碳中和
两会绿态
绿色金融
绿色产业
共同富裕
地方动态
科技新闻
绿色发展
绿会动态
国际动态
时政要闻
媒体报道
部委动态
碳中和
两会绿态
绿色金融
绿色产业
共同富裕
地方动态
科技新闻
绿色发展
绿会动态
国际动态
政策库
政策通知
政策意见
政策解读
政策研究
政策动态
政策案例
产业动态
产业链
产业舆情
产业数据
绿产分析
绿炭项目
制造与服务
绿产大会
名企绿态
投资机构
金融动态
区域经济
共同富裕
分析研究
信息披露
金融数据
点绿成金
绿金产业
技术库
科技动态
科技创新
技术研究
解读与分析
服务科技
绿色建筑
绿色服务
绿色出行
绿色消费
绿色活动
低碳生活
专家库
专家之声
专家动态
专家专访
专家服务
样本查询
样本动态
样本标准
指数排名
绿色工厂
绿色园区
绿色产品
绿色供应链
绿色城市
绿园动态
示范新区
产业基地
先行先试
城市绿态
绿城生态
智慧城市
绿城指数
绿城分析
绿城招商
绿城政策
服务绿城
乡村动态
乡村发展
现代农业
一乡一产
乡村政策
金融振兴
乡村旅游
振兴项目
企业库
名企动态
产业大数据
数据分析
数据解读
绿碳动态
碳交易
碳分析
碳服务
节能环保产业
清洁生产产业
清洁能源产业
生态环境产业
基础设施绿色升级
绿色服务
绿色城镇
绿色生活
其他
节能环保产业
清洁生产产业
清洁能源产业
生态环境产业
基础设施绿色升级
绿色服务
乡村振兴
金融服务
行业服务
企业服务
认证评估
培训服务
物联网服务
财法税
会议服务
数据报告
上市服务
技术服务
园区服务
产业服务
科研机构
政策解读
政策库
政策通知
政策意见
政策解读
政策研究
政策动态
政策案例
政策通知
工业和信息化部办公厅关于组织申报2020年工业稳增长和转型升级成效明显市(州)的通知
根据《国务院办公厅关于对真抓实干成效明显地方进一步加大激励支持力度的通知》有关要求,现组织开展2020年工业稳增长和转型升级成效明显市(州)申报。有关事项通知如下:
2021-01-27
708次
工业和信息化部办公厅关于公布2020年制造业与互联网融合发展试点示范名单的通知
为深入贯彻《国务院关于深化制造业与互联网融合发展的指导意见》和《关于深化新一代信息技术与制造业融合发展的指导意见》,根据《工业和信息化部办公厅关于组织开展2020年制造业与互联网融合发展试点示范项目申报工作的通知》(工信厅信发函〔2020〕240号)...
2021-01-27
640次
科技部 财政部关于开展2021年度国家科技基础条件资源调查工作的通知
重点摸清行政事业单位财政投入大型科研仪器的家底和共享利用情况,掌握基础科研条件(生物种质、标准物质等)和全国实验动物发展状况,推进科技与财政部门仪器设备相关管理工作协同和数据共享,为深入落实《国务院关于国家重大科研基础设施和大型科研仪器向社会开放的意...
2021-01-26
579次
农业农村部印发《意见》要求 统筹利用撂荒地促进农业生产发展
为有效遏制耕地撂荒,充分挖掘保供潜力,近日,农业农村部印发《关于统筹利用撂荒地促进农业生产发展的指导意见》(以下简称《意见》)。
2021-01-25
752次
国资委:关于《中央企业能源节约与生态环境保护监督管理办法(征求意见稿)》公开征求意见的通知
文件明确了中央企业的能源利用应以节约与生态环境保护为主要工作内容,提出了后续工作的四项原则,即坚持绿色发展、坚持保护优先,坚持依法规,坚持企业责任主体。
2021-01-22
653次
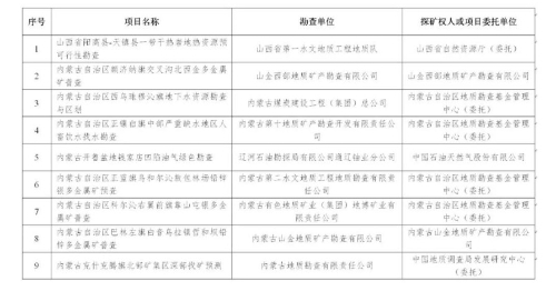
自然资源部第二批绿色勘查示范项目正式公布,是这77个!
自然资源部关于第二批绿色勘查示范项目的公告按照《自然资源部办公厅关于开展绿色勘查项目示范工作的通知》(自然资办函〔2019〕815号)要求,经省级自然资源主管部门评选申报
2021-01-21
617次
自然资源部办公厅关于规范开展建设项目节地评价工作的通知
党中央、国务院高度重视节约集约用地工作,明确提出强化节地标准建设。为落实党的十九届五中全会有关“全面提高资源利用效率”的要求,充分发挥土地使用标准对建设项目用地的控制作用,促进标准未覆盖或者超标准用地的建设项目合理用地,切实提高节约集约用地水平,现就...
2021-01-17
645次
生态环境部环境影响评价与排放管理司有关负责人就《关于印发<建设项目环境影响报告表>格式及编制技术指南的通知》答记者问
近日,生态环境部印发《关于印发内容、格式及编制技术指南的通知》(环办环评〔2020〕33号)。生态环境部环境影响评价与排放管理司有关负责人就《建设项目环境影响报告表》(以下简称“报告表”)内容及格式修订的背景、修订思路、编制要求等,回答了记者提问。
2021-01-05
1093次
工业和信息化部办公厅关于公布2020年产业技术基础公共服务平台复核结果的通知
根据《产业技术基础公共服务平台建设管理暂行办法》(工信部科〔2015〕458号),我部对第一批认定的产业技术基础公共服务平台进行了复核。现将通过复核的中汽研汽车检验中心(天津)有限公司等19家平台名单予以公布。
2020-12-23
701次
五部门关于同意北京市朝阳区等51个城市(区)列为国家产融合作试点城市的通知
工业和信息化部 财政部 中国人民银行 银保监会 证监会关于同意北京市朝阳区等51个城市(区)列为国家产融合作试点城市的通知
2020-12-23
681次
上一页
1
2
3
4
5
6
7
8
9
下一页
到第
页
确定
友情链接