欢迎加入“绿色产业大数据服务平台 碳中和-碳达峰-绿色金融-绿色产业-科技项目-政策解读-专家咨询-园区服务”!
免费注册
会员登陆
联盟服务
联系我们
发布信息
首页
动态
政策
产业
金融
科技
生活
专家
样本
基地
项目
城市
乡村
园区
企业
数据
需求
招标
碳交易
培训
大会
服务
绿色导航:
时政要闻
媒体报道
部委动态
碳中和
两会绿态
绿色金融
绿色产业
共同富裕
地方动态
科技新闻
绿色发展
绿会动态
国际动态
时政要闻
媒体报道
部委动态
碳中和
两会绿态
绿色金融
绿色产业
共同富裕
地方动态
科技新闻
绿色发展
绿会动态
国际动态
政策库
政策通知
政策意见
政策解读
政策研究
政策动态
政策案例
产业动态
产业链
产业舆情
产业数据
绿产分析
绿炭项目
制造与服务
绿产大会
名企绿态
投资机构
金融动态
区域经济
共同富裕
分析研究
信息披露
金融数据
点绿成金
绿金产业
技术库
科技动态
科技创新
技术研究
解读与分析
服务科技
绿色建筑
绿色服务
绿色出行
绿色消费
绿色活动
低碳生活
专家库
专家之声
专家动态
专家专访
专家服务
样本查询
样本动态
样本标准
指数排名
绿色工厂
绿色园区
绿色产品
绿色供应链
绿色城市
绿园动态
示范新区
产业基地
先行先试
城市绿态
绿城生态
智慧城市
绿城指数
绿城分析
绿城招商
绿城政策
服务绿城
乡村动态
乡村发展
现代农业
一乡一产
乡村政策
金融振兴
乡村旅游
振兴项目
企业库
名企动态
产业大数据
数据分析
数据解读
绿碳动态
碳交易
碳分析
碳服务
节能环保产业
清洁生产产业
清洁能源产业
生态环境产业
基础设施绿色升级
绿色服务
绿色城镇
绿色生活
其他
节能环保产业
清洁生产产业
清洁能源产业
生态环境产业
基础设施绿色升级
绿色服务
乡村振兴
金融服务
行业服务
企业服务
认证评估
培训服务
物联网服务
财法税
会议服务
数据报告
上市服务
技术服务
园区服务
产业服务
科研机构
乡村振兴
乡村动态
乡村发展
现代农业
一乡一产
乡村政策
金融振兴
乡村旅游
振兴项目
乡村发展
走进美丽乡村(2)丨江苏省南京市江宁区强化城乡和区域统筹 系统推进农村污水治理
编者按为反映“十三五”以来农村环境整治等工作进展成效,交流先进经验,发挥先进典型的示范引导作用,生态环境部在开展“十三五”农村环境整治成效评估基础上,总结整理并筛选了部分典型案例,为各地推动美丽乡村建设提供借鉴。
2021-04-27
1055次
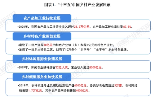
“十四五”中国乡村产业发展前瞻 全面推进乡村振兴、产业发展“势在必行”
产业振兴是乡村振兴的首要任务,“十三五”以来,我国乡村产业在国家政策、市场需求的推动下快速发展,但仍面临了一些挑战。主要包括:经济全球化的不确定性增大对我国乡村产业链构建带来较大影响;资源要素瓶颈依然突出;创新能力总体不强,外延扩张特征明。“十四五”...
2021-04-26
1073次
舌尖下的中国|再生农业:恢复土壤,助力碳中和
假如一位对地球有不良企图的外星人想知道,有什么方法可以让地球人未来吃不上饭,他会发现:不需要做什么,因为地球人目前普遍奉行的“化学农业”正在帮他实现这个目标。
2021-04-22
939次
《乡村振兴蓝皮书(2020)》:乡村振兴综合发展水平逐年上升
4月9日,《乡村振兴蓝皮书(2020)》(以下简称《蓝皮书》)在京发布,清华大学公共管理学院社会创新与乡村振兴研究中心主任邓国胜介绍,十年来,我国乡村振兴综合发展水平呈现逐年上升趋势,其中东部地区指数得分最高,西部地区指数增速最快。
2021-04-13
992次
延伸绿色 传承精神 额登毕力格调研督导乌审召镇生态建设时强调:抢时间 保质量 提档次 全力推进生态…
4月10日,旗委书记额登毕力格调研督导乌审召镇生态建设时强调,要抢时间、保质量、提档次,科学组织,合理安排,全力推进生态建设,不断提升生态绿化品质。旗领导马亚栋、巴音青克乐及相关部门负责人参加调研。
2021-04-11
933次
农业升级需要平台赋能——论农村现代化和乡村振兴的独特道路
当下,学界很多人都在思考中国农业产业的升级问题,并且以此推动中国农业农村的现代化以及乡村振兴。然而,对于如何升级、升级什么,看法各异。我们认为,中国农业产业升级的唯一路径是将平台嵌入到农业产业链中,通过平台赋能引领要素聚集和产业升级,升级的主要方法是...
2021-04-08
897次
乡村振兴新引擎!农业产业园实现亩产值30万元,竟然是靠这3招
当前,从事农业能赚钱的一般是2类人1)现代化农业模式;2)创新的商业模式。尤其是前者,他们纷纷借助互联网技术、物联网技术、信息技术、生物技术等新技术应用到传统农业领域,依靠效率、品质、效益等多个角度赚的钵满盆满。
2021-04-07
1018次
中国有机肥:千亿产值,政策持续发力,即将迎来黎明
绿色农业成为中国农业发展的主流趋势,其中,有机肥是中国农业实现绿色化的底层需求,会成为中国农业的一道“靓丽的风景”。
2021-04-07
1086次
智库论坛|根据农村常住人口变化趋势谋划乡村振兴
农村常住人口数量及其结构变化将对农业农村发展产生深远影响,谋划乡村振兴战略应以此作为重大变量与远期背景。本研究采用队列要素法测算了当前至2035年农村常住人口数及结构,2035年我国农村常住人口将下降到3亿至3.5亿,占总人口的比重不超过25%;
2021-04-05
991次
乡村振兴,人的问题是关键
2021-04-05
1074次
上一页
1
2
3
4
5
6
7
8
9
10
下一页
到第
页
确定
友情链接