欢迎加入“绿色产业大数据服务平台 碳中和-碳达峰-绿色金融-绿色产业-科技项目-政策解读-专家咨询-园区服务”!
免费注册
会员登陆
联盟服务
联系我们
发布信息
首页
动态
政策
产业
金融
科技
生活
专家
样本
基地
项目
城市
乡村
园区
企业
数据
需求
招标
碳交易
培训
大会
服务
绿色导航:
时政要闻
媒体报道
部委动态
碳中和
两会绿态
绿色金融
绿色产业
共同富裕
地方动态
科技新闻
绿色发展
绿会动态
国际动态
时政要闻
媒体报道
部委动态
碳中和
两会绿态
绿色金融
绿色产业
共同富裕
地方动态
科技新闻
绿色发展
绿会动态
国际动态
政策库
政策通知
政策意见
政策解读
政策研究
政策动态
政策案例
产业动态
产业链
产业舆情
产业数据
绿产分析
绿炭项目
制造与服务
绿产大会
名企绿态
投资机构
金融动态
区域经济
共同富裕
分析研究
信息披露
金融数据
点绿成金
绿金产业
技术库
科技动态
科技创新
技术研究
解读与分析
服务科技
绿色建筑
绿色服务
绿色出行
绿色消费
绿色活动
低碳生活
专家库
专家之声
专家动态
专家专访
专家服务
样本查询
样本动态
样本标准
指数排名
绿色工厂
绿色园区
绿色产品
绿色供应链
绿色城市
绿园动态
示范新区
产业基地
先行先试
城市绿态
绿城生态
智慧城市
绿城指数
绿城分析
绿城招商
绿城政策
服务绿城
乡村动态
乡村发展
现代农业
一乡一产
乡村政策
金融振兴
乡村旅游
振兴项目
企业库
名企动态
产业大数据
数据分析
数据解读
绿碳动态
碳交易
碳分析
碳服务
节能环保产业
清洁生产产业
清洁能源产业
生态环境产业
基础设施绿色升级
绿色服务
绿色城镇
绿色生活
其他
节能环保产业
清洁生产产业
清洁能源产业
生态环境产业
基础设施绿色升级
绿色服务
乡村振兴
金融服务
行业服务
企业服务
认证评估
培训服务
物联网服务
财法税
会议服务
数据报告
上市服务
技术服务
园区服务
产业服务
科研机构
绿色城市
产业动态
产业链
产业舆情
产业数据
绿产分析
绿炭项目
制造与服务
绿产大会
名企绿态
绿产分析
华为汽车专题报告:华为如何改变电动汽车产业格局
近 10 年(2010 年至今),美系品牌、法系品牌车企全球市占率下滑较多,德系车企市占率提升较 多,韩系车企市占率小幅提升。近 3 年(2017 年至今),美系全球市占率下滑 3.5 个百分点,主 要是因为通用、福特、FCA 市占率均有所下滑。
2020-11-25
964次
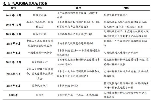
气凝胶行业深度报告:一个百亿美元空间的新材料赛道
气凝胶是一种隔热性能优异的固体材料,具有高比表面积,纳米级孔洞,低密度等 特殊的微观结构,基于这些结构在热学方面表现出优异的性能。它的导热率 ~0.012mw/mk、密度~0.16mg/cm3、比表面积在 400-1000m2 /g、孔隙率为 90-...
2020-11-25
506次
新能源汽车2021年度策略:产业变迁、大风已至、顺势而为
时至今日,新能源汽车经历了高速增长-减速换挡-格局重塑不同时段,目前处于 行业变迁的关键时段。汽车行业从传统机械硬件定义汽车跨越至软件(智能化、 网联化、共享化)定义汽车的百年变局,电动化起着极其重要的转承作用。目前 新能源汽车处于电动化 3.0 时...
2020-11-26
520次
5年营收翻3倍,这家智慧医疗行业龙头,打开大健康产业的蓝海市场
本文为《上市公司分析》专栏文章,通过对公司基本面及行业的分析,给出独立客观的看法,供各位朋友参考,欢迎订阅专栏,以后会有更多上市公司的研究分析,用数据论证逻辑,用眼光预见未来,让投资更加高效和准确。文章内容仅代表个人的独立观点,不作为任何投资买卖的依...
2020-11-24
587次
长沙市政府委托的“十四五”快递物流发展规划编制项目正式启动
11月19日,长沙市政府委托的 “十四五”快递物流发展规划编制项目启动会召开。在启动会议上,长沙市物流与口岸办公室代表长沙市政府介绍了立项背景和编制要求,发展研究中心项目组介绍了规划编制工作思路和工作方案双方对项目研究方向、研究任务、意义目标等达成共...
2020-11-24
1045次
生态环境部颁布《核动力厂营运单位核安全报告规定》
北极星核电网讯:《核动力厂营运单位核安全报告规定》已于2020年11月5日由生态环境部部务会议审议通过,现予公布,自2021年1月1日起施行。
2020-11-24
562次
未来5年中国氢能产业链发展的预测分析
2019年1-12月,A股及新三板上市公司共完成氢能行业投资项目33个,投资金额总计达470.5亿元。其中,9月份投资金额最高,为400.6亿元;其次是11月份,投资金额为33.0亿元。
2020-11-24
881次
风电出现周期性繁荣,海上风电增速最快,机会堪比2019年ETF概念
政策的推动,一直是催生大牛股的重要原因之一,比如2019年就有两个政策催生了两批大牛市,一是政策推动ETC普及,刺激金溢科技、万集科技翻了4-5倍,涨幅在一倍以上的个股更多;二是政策推动胎压监测安装,刺激万通智控大涨160%,保隆科技也跟着翻倍了,日...
2020-11-22
900次
跨境电商大年,产业链把握新机
“今年是跨境电商大年,”跨境电商行业今年呈现的向好局面,让有棵树集团相关负责人发出这样的感慨,该公司成立于2010年,其定位是互联网+跨境贸易,跨境出口业务的这一头连接着国内诸多中小型制造业供应商,另一头则是辐射全球200多个国家和地区的消费者。
2020-11-22
795次
蒙草生态推进绿色矿山建设 守护锡林郭勒青山绿水
此前,内蒙古自治区人民政府印发了《内蒙古自治区绿色矿山建设方案》(以下简称《方案》)。《方案》指出,全面建设绿色矿山,是实现矿业转型发展、持续发展的必然要求,是推进矿业领域生态文明建设的重大举措,对于实现内蒙古自治区矿业经济转型升级、促进自治区经济社...
2020-11-16
553次
上一页
6
7
8
9
10
11
12
13
14
15
16
17
下一页
到第
页
确定
友情链接