欢迎加入“绿色产业大数据服务平台 碳中和-碳达峰-绿色金融-绿色产业-科技项目-政策解读-专家咨询-园区服务”!
免费注册
会员登陆
联盟服务
联系我们
发布信息
首页
动态
政策
产业
金融
科技
生活
专家
样本
基地
项目
城市
乡村
园区
企业
数据
需求
招标
碳交易
培训
大会
服务
绿色导航:
时政要闻
媒体报道
部委动态
碳中和
两会绿态
绿色金融
绿色产业
共同富裕
地方动态
科技新闻
绿色发展
绿会动态
国际动态
时政要闻
媒体报道
部委动态
碳中和
两会绿态
绿色金融
绿色产业
共同富裕
地方动态
科技新闻
绿色发展
绿会动态
国际动态
政策库
政策通知
政策意见
政策解读
政策研究
政策动态
政策案例
产业动态
产业链
产业舆情
产业数据
绿产分析
绿炭项目
制造与服务
绿产大会
名企绿态
投资机构
金融动态
区域经济
共同富裕
分析研究
信息披露
金融数据
点绿成金
绿金产业
技术库
科技动态
科技创新
技术研究
解读与分析
服务科技
绿色建筑
绿色服务
绿色出行
绿色消费
绿色活动
低碳生活
专家库
专家之声
专家动态
专家专访
专家服务
样本查询
样本动态
样本标准
指数排名
绿色工厂
绿色园区
绿色产品
绿色供应链
绿色城市
绿园动态
示范新区
产业基地
先行先试
城市绿态
绿城生态
智慧城市
绿城指数
绿城分析
绿城招商
绿城政策
服务绿城
乡村动态
乡村发展
现代农业
一乡一产
乡村政策
金融振兴
乡村旅游
振兴项目
企业库
名企动态
产业大数据
数据分析
数据解读
绿碳动态
碳交易
碳分析
碳服务
节能环保产业
清洁生产产业
清洁能源产业
生态环境产业
基础设施绿色升级
绿色服务
绿色城镇
绿色生活
其他
节能环保产业
清洁生产产业
清洁能源产业
生态环境产业
基础设施绿色升级
绿色服务
乡村振兴
金融服务
行业服务
企业服务
认证评估
培训服务
物联网服务
财法税
会议服务
数据报告
上市服务
技术服务
园区服务
产业服务
科研机构
绿色新闻
时政要闻
媒体报道
部委动态
碳中和
两会绿态
绿色金融
绿色产业
共同富裕
地方动态
科技新闻
绿色发展
绿会动态
国际动态
碳中和
「特别关注」“碳达峰”和“碳中和”到底是啥?了解一下
2020年12月16日至18日,中央经济工作会议在北京举行。会议确定,2021年要抓好八项重点任务。其中包括做好碳达峰、碳中和工作。什么是“碳达峰”和“碳中和”呢?一起来看
2021-03-01
672次
降碳成“十四五”热词 七省提出率先、提前实现碳达峰
“中国将提高国家自主贡献力度,采取更加有力的政策和措施,二氧化碳排放于2030年前达到峰值、2060年前实现碳中和。”2020年9月,中国国家主席习近平在第七十五届联合国大会一般性辩论会上郑重宣布。
2021-03-01
760次
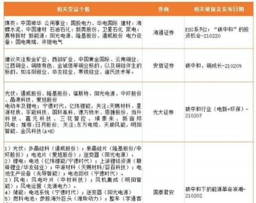
70万亿绿色投资大市场!券商加码掘金“碳中和”这些个股将受益(附名单)
去年9月份,中国在第75届联合国大会上提出“二氧化碳排放力争于2030年前达到峰值,2060年前实现碳中和”;随后在12月份的联合国气候雄心峰会和中央经济工作会议上,“30-60”的目标被反复提及,标志着“碳达峰-碳中和”已成为国家战略。
2021-02-27
586次
一文了解什么是“碳中和”!绿色建设隐藏巨大机会
近日,欧洲多个国家表示将在2030年-2035年期间停售燃油车,提高新能源车的普及程度减少碳排放。我国也定下“2030年前中国完成碳达峰,2060年前要实现碳中和”目标。
2021-02-23
670次
占得先机,华能成立央企首个碳中和研究所
对碳中和带来的能源机遇感兴趣的朋友,欢迎添加微信深度交流。拟组建“能源情报碳中和”微信社群,申请者请私信告知详细信息+附上名片,核实后合适则邀请
2021-02-23
795次
中国石化参与成立碳中和绿色技术联合研发中心
中国石化新闻办发布消息,为助力国家碳达峰碳中和战略目标实现,加快推进碳中和绿色技术研发转化应用,近日中国石化与中科院联合成立碳中和绿色技术联合研发中心。该中心将充分发挥三方在技术创新、工程设计和产业应用等方面优势,创新体制机制,共同构建以科技创新为引...
2021-02-23
1427次
可再生能源,是“新能源”时代的最佳方案?详解核能&碳中和未来
近年来,“碳中和”理念越来越热门,我国期望在2060年前努力实现“碳中和”目标。在全球范围内,各国都不喜欢二氧化碳的主流趋势下?我们需要知道的是,除了核能之外,可能暂时别无选择。
2021-02-22
550次
中融信托:碳中和迎来百万亿级别绿色投资机遇
中国将力争完成二氧化碳排放2030年前达峰、2060年前实现碳中和的目标,这意味着未来三四十年我国将对现行能源结构进行重塑,其需要的绿色低碳经济投资规模将以百万亿元规模计,蕴含着大量绿色投资机会。绿色金融业务是金融机构介入碳中和的重要途径
2021-02-22
735次
碳中和下的光伏革命浪潮
中央经济工作会议明确将“做好碳达峰、碳中和工作”确定为2021年的八大重点任务之一。要减少碳排放,实现“碳达峰、碳中和”目标,就首先应在发电端实现清洁替代。
2021-02-22
677次
树立绿色发展新标杆,碳中和债首发有哪些看点?
近日,南方电网、三峡集团、华能国际、国家电投集团、四川机场集团、雅砻江水电等6家企业注册的首批碳中和债成功发行。根据评估认证报告,6只碳中和债对应支持的绿色项目预计每年可减排二氧化碳4164.69万吨,可节约标准煤2256.79万吨,可减排二氧化硫2...
2021-02-21
645次
上一页
1
2
3
4
5
6
7
8
9
10
下一页
到第
页
确定
友情链接