气候变化是导致经济金融体系出现结构性变化的重大因素之一,具有长期性、结构性、全局性等特点,正在引起全球央行的重视[②]。2017年,法国央行牵头八国央行和金融监管当局成立“央行与监管机构绿色金融合作网络”(Networkfor Greening the Financial System,以下简称:NGFS),旨在研究气候变化对全球经济金融带来的影响,并探索发展绿色金融的有效路径。本文聚焦央行配置绿色资产这一最新的国际实践,考虑在保证所持资产流动性、安全性与收益性的前提下,将ESG原则与策略引入央行的资产配置与管理流程中,躬身入局,以实际行动带领金融系统应对气候风险。
一、中央银行有责任应对气候变化给金融系统稳定带来的风险影响
大量研究表明:气候变化不仅会对自然生态、社会环境造成影响,而且会给金融稳定带来威胁(高鼎新,2020)。中央银行通常肩负着维护金融系统稳定的使命。以中国央行为例,《中国人民银行法》明确提出“防范和化解金融风险,维护金融稳定”的职责。因此,中央银行出于维护金融稳定等因素的考虑,有责任应对气候变化带来的宏观冲击。
1. 气候变化将通过减值风险与转型风险等路径,威胁金融系统稳定。
气候变化减值风险是气候变化带来的自然灾害会对资产价值造成物理损失,并通过一系列传导路径影响金融系统的整体稳定;气候变化转型风险是为避免气候危机,经济系统在向低碳经济快速转型时出现的金融风险(见表1)。
表1 气候变化可能对金融稳定造成冲击影响

资料来源:NGFS,《ASustainable and responsible investment guide for central banks’portfolio management》.
基于此,NGFS指出:“气候风险将成为金融风险的重要源头之一,确保金融系统能有效应对这类风险将成为各国中央银行与货币当局的重要职责。”
2.中央银行在应对气候变化的过程中可发挥重要作用。
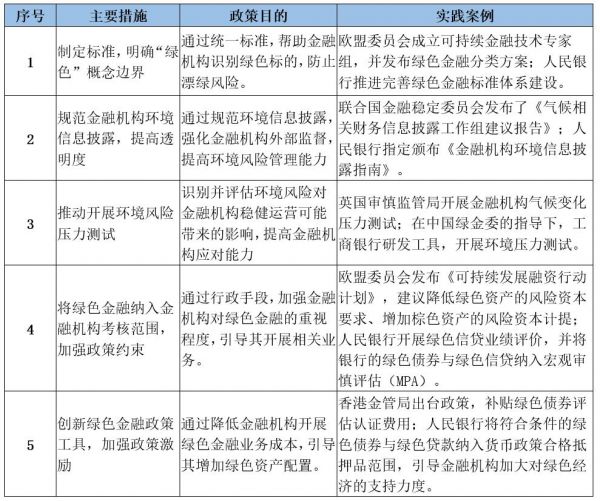
在应对气候变化的过程中,中央银行以往主要通过制定标准、研发评估工具、出台激励约束政策等方式,引导社会资本流向绿色低碳领域,支持绿色经济的发展。
表2 央行及监管机构引导金融机构应对气候变化的主要措施

由于持有并管理着庞大的资产规模,中央银行还可以通过增加其资产组合中绿色资产比重的方式,直接引导资金进入绿色领域。对此,欧洲部分国家央行已开展相关实践。
二、央行配置绿色资产的国际实践
全球范围内,欧洲国家的中央银行应对气候变化的责任意识普遍较高,荷兰、法国等国的央行已经开始探索如何在原有的资产组合中配置绿色资产。本文以荷兰央行为例,介绍其先进做法。
截至2018年末,荷兰央行管理着总价值190亿欧元的资产。这些资产主要投资于高信用等级的政府债券与国际机构债券,还有部分资产委托外部投资机构进行投资。2019年3月,荷兰央行宣布将ESG投资原则纳入其自有资产与外汇储备投资流程,并通过出台《责任投资章程》(Responsible Investment Charter),公示其绿色资产配置目标与原则,发挥示范引领作用。
为落实《责任投资章程》,荷兰央行于2019年制定了具体的行动清单,其中第一项任务是替换原资产组合中的非绿色资产。为实现这一目标,荷兰央行通过下列流程,筛选出两位投资经理,委托其开展绿色投资,形成新的资产配置。
1. 设定目标。主要明确资产配置的预期结果、需秉持的绿色投资理念、以及风险管理要求等。
2. 划定人选范围。荷兰央行考察了85名外部投资经理,从中选出了23名能践行绿色投资理念,实现荷兰央行绿色资产配置目标的初选人员。
3. 筛选合适人选。首先,对23名初选人员进行信息征询(Request for Information),通过问卷调查详细了解他们对绿色投资的理解与绿色投资技能水平,从中选出8位潜在人选;然后,对这8位合适人选开展尽调核查(Due Diligence Check),了解其过往的投资经历与风险管理水平,考核其是否符合荷兰央行制定的绿色投资原则与投资策略的要求,最终选定两名投资经理。经向央行投资咨询委员会推荐,由其负责管理央行资产,向绿色领域进行资产配置。
三、央行配置绿色资产的国际经验借鉴
通过研究国外央行案例,梳理总结出央行配置绿色资产的经验和方法。
(一)选取适合的资产种类进行绿色投资
根据NGFS的统计分类,中央银行持有并管理的资产主要涵盖:政策性资产、收益性资产、养老金与第三方资产等种类。表3显示四类资产的特征差异。
表3 央行持有并管理的资产

资料来源:NGFS,《A Sustainable and responsible investment guide for central banks’portfoliomanagement》
通常,收益性资产与养老金等资产类型可以考虑在符合相关规定的条件下,投资配置于高信用等级绿色金融产品(如:绿色债券),增加央行资产组合中的绿色资产比重。
(二)筛选绿色投资标的与投资方式
一方面,央行可直接投资于高信用等级的绿色金融产品(如:绿色主权债、绿色市政债等)或绿色项目。例如:2019年6月,匈牙利央行宣布,在外汇储备中建立绿色债券投资组合,以减缓气候变化的消极影响,并适应气候变化。该投资组合持有的绿色债券必须符合国际绿色标准或者用于可带来环境效益的绿色投资项目。同年5月,香港金管局宣布:作为外汇基金的投资管理人,香港金管局将通过直接投资绿色项目或投资绿色债券基金等方式,进一步扩大外汇基金的绿色债券投资组合。
另一方面,央行可通过投资绿色投资基金的方式,间接支持绿色项目的开展。例如:2019年9月,国际清算银行(BIS)面向全球央行发起设立了一只以美元计价的开放型投资基金——绿色债券投资基金(Green Bond Fund),用于投资评级为A-及以上、且符合绿色债券原则或气候债券标准的绿色债券。目前,已经有西班牙央行、意大利央行、新西兰央行等五家央行认购了该基金,总规模达5.1亿美元。其中,新西兰央行认购金额达1亿美元,占其外汇储备的1.5%。
(三)制定绿色投资可行策略
绿色投资需要协调资本的逐利性与绿色的外部性,从而实现财务收益与环境保护的双重收益。目前,国际主流的绿色投资方法是将ESG原则(即:Environment、Social、Governance Standards)融入投资过程,从而形成兼顾财务、社会与环境利益的资产组合。据全球可持续投资联盟(Global Sustainable Investment Alliance)2019年的统计,基于ESG原则的投资资产在过去几年迅速增多,现已达到307亿美元的规模。
央行配置绿色资产可借鉴ESG投资原则与策略,从ESG策略工具箱中选择适合的方法:
1.负面筛选:作为绿色投资的常用策略,负面筛选通过排除不符合绿色标准的资产类型,来保证投资组合的绿色声誉与实际生态效应。央行可参考国内外的绿色金融或项目标准,采用该策略将非绿色金融产品或项目排除在投资范围之外,确保资金真正流向绿色。但需注意的是,该策略可能会降低资产组合收益率,并影响分散化投资策略,所以需要结合所用资产类型进行选择。
2.最优选择:不同于负面筛选,最优选择策略不会将任何资产排除在投资组合之外,而是通过打分或排名的方式,筛选出ESG表现最佳的投资标的,供投资者优先选择。此外,最优选择的筛选标准较负面筛选更加灵活,可根据投资者的投资目的定制设计。因此,央行可结合资产配置目标与资产类型,设定ESG打分标准(包括:科目与权重),运用该策略筛选出符合条件的绿色标的,进行配置。
3.ESG整合:该策略主要用于量化投资,可在继续使用原有量化分析模型的基础上,通过融入ESG因素来改良模型,从而实现环境效益。国外央行将该策略主要应用于权益类资产配置领域。
4.影响力投资:依据该策略,央行可将绿色债券作为主要绿色资产进行投资配置。据国际资本市场协会(ICMA)颁布的《绿色债券原则》,绿色债券发行者必须将所融资金用于指定的绿色项目。因此,央行可通过配置绿色债券直接为绿色项目提供资金支持,从而实现影响力投资。
从当前的国际实践情况来看,负面筛选和影响力投资是全球央行应用最广泛的绿色投资策略,二者均无需大幅调整央行现有的资产配置与投资框架;最优选择与ESG整合被部分发达国家央行选择,二者主要应用于权益类资产投资场景,对数据与投资能力的要求较高。
(四)配置绿色资产后的监测与管理
央行在配置绿色资产完成后需进行监测管理,确保资金使用用途与资产环境效益等指标达到预期。该环节通常由投后监测与业绩披露两部分组成。
1.投后监测
投后监测是配置绿色资产的重要步骤,用于监测投资配置行为是否符合既定目标与策略的要求,从而起到动态调节的作用。
其中,监测指标的选取是投后监测的重要环节。由于资产配置目标必须转化为量化指标,才能便于考核、监督,央行需在综合考虑指标数据可得性、更新频率等特征的基础上,筛选适合的监测指标。实践中,中央银行可参考影响力投资管理项目(Impact Management Project)、影响力投资与报告标准(ImpactReporting and Investment Standards)、全球影响力投资框架(GlobalImpact Investing Network)等国际准则来筛选监测指标、衡量执行程度,并在报告中披露监测结果。表4以投资配置绿色政府债券为例,列举主要监测指标:
表4 绿色政府债券的投资监测指标

2.业绩披露
业绩披露是通过披露资产配置的相关信息,发挥监督问责、履行承诺、引领示范等作用。
业绩披露的作用。对于中央银行来说,公示资产配置结果可以起到以下作用:一是监督绿色投资决策执行情况,对投资绩效进行考核;二是通过彰显央行配置绿色资产的业绩,践行该国应对气候变化的承诺,对市场起到引领示范作用。
业绩披露的框架。中央银行在披露绿色投资业绩时,需在透明性与保密性之间谋求平衡。目前,国际组织尚未发布针对央行的业绩披露框架,法国等已经开展实践活动的中央银行主要参考气候金融信息披露特别工作组(TaskForce for Climate-related Financial Disclosures)面向机构投资者设计的绿色投资业绩披露框架(以下简称:TCFD框架)进行信息披露。
TCFD框架共有四部分组成,分别是:职责(Governance)、策略(Strategy)、风险管理(Risk Management)与标准指标(Metrics and Targets)(详见表5)
表5 TCFD框架的主要内容

除了TCFD框架以外,负责任投资原则(Principles for Responsible Investment)和全球报告倡议组织(Global Reporting Initiative)发布的《可持续投资报告标准》也可作为央行绿色投资业绩披露的常用参考。中央银行需在借鉴上述业绩披露框架的基础上,设计适合的业绩披露框架。
四、政策建议
一是重视气候变化给宏观经济金融带来的风险影响,积极探索政策工具应对气候变化风险。气候变化将对宏观经济金融带来深刻影响,这种影响是长期、不可逆的,需要包括中央银行在内的监管部门不断提高前瞻性,更加重视这一新的挑战。为应对气候变化风险,我国一方面可探索如何将气候变化纳入现有的宏观审慎框架,加强金融领域的环境风险分析;另一方面研究创新货币政策工具,激励金融机构扩大绿色贷款投放,引导金融资本进入绿色低碳产业。
二是在央行资产配置过程中,可逐渐考虑引入绿色投资理念,以实际行动引导绿色投资。除了制定政策引导绿色资金投向以外,持有中央银行可以在确保流动性和安全性的前提下,逐渐考虑增加绿色资产配置的比重。通过央行资产的投入,绿色资产的投资价值将更加凸显,从而吸引机构投资者“跟投”这类企业,起到引导社会资本进入绿色领域的最终目的。
三是继续积极参与应对气候变化的国际合作与标准制定,发挥中国在绿色金融领域的引领作用。由于气候变化具有典型的全局性与外部性的特征,所以需要全球合作来共同应对。我国在应对气候变化、引领绿色金融发展方面一直走在国际前列,不仅推动G20峰会连续三年将绿色金融纳入议题,而且加入国际标准化组织可持续标准委员会(即:ISO/TC 322),推动ISO可持续金融标准的制定与可持续金融标准体系的构建。未来,我国可继续积极参与应对气候变化的国际合作与标准制定,并充分利用我国在全球绿色金融领域的领先地位,借助多方平台,在全球范围内宣传推动中国绿色金融政策、标准和最佳实践,进一步提升国际投资者对中国绿色金融产品的认可度,加快我国绿色金融市场发展。
参考文献
1.NGFS.2019.“A sustainable and responsibleinvestment guide for central banks’portfoliomanagement.”
2.BIS.2020.“The green swan:central banking andfinancail stability in the age of climate change.”
3.IPCC.2018.“Summary for Policymakers:GlobalWarming.An IPCC Special Report on the Impacts of Global Warming abovePre-Industrial Levels and Related Global Greenhouse Gas Emission Pathways,inthe Context of Stengthening the Global Response to the treat of Climate Change”.
4.Allen,2011.“Environmental Finance:Innovating tosave the planet.”Journal of Applied Corporate Finance,23(3):99-111.
5.Auer.2016.“Do socially responsible investmentpolicies add or destroy European stock potfolio value?”.Journalof Business Ethics,135(2):381-397.
6.Mora,Camilo.2018.“Broad Threat to Humanity fromCumulative Climate Hazards Intensified by Greenhouse Gas Emissions”,NatureClimate Change,8(12):1062-71.
7.Ocampo.2019.“The SDR’s Time Has Come.”Finance& Development,56(4):62-63.
8.Kreander.2015.“Evaluating the performance ofethical and non-ethical funds.”Journal of Business Finance & Accounting,32(7-8):1465-1493.
9.Pearson,Peter.2012.“A Low CarbonIndustrial Revolution? Insights and Challenges from Past Technological andEconomic Transformations”.Energy Policy 50:117-27.
10.安国俊,2016,《绿色基金如何驱动绿色发展》,《银行家》第10期,第90-92页。
11.黎旺明,2016,《设立绿色基金,推动中日韩三边环境合作》,《金融经济》第6期,第12-14页。
12.高鼎新,2020,《欧央行气候变化应对》,《中国金融》第九期,第23-25页。
13.张佳康,2019,《ESG投资评估体系的启示》,《中国金融》第4期,第74-75页。
14.屠光绍,2019,《ESG责任投资的理念与实践》,《中国金融》第1期,第13-16页。
15.万琼,2020,《积极践行ESG投资理念》,《中国证券报》。
16.危平,舒浩,2018,《中国资本市场对绿色投资认可吗?》,《财经研究》第5期,第23-35页。
声明:本文仅代表作者本人观点,与绿色大产业大数据数服务平台无关,文章内容仅供参考。凡注明“来源:绿色产业大数据服务平台”的所有作品,版权均属于绿色产业大数据服务平台,转载时请署名来源。 本网转载自合作媒体或其它网站的信息,登载此文出于传递更多信息之目的,并不意味着赞同其观点或证实其描述。如因作品内容、版权和其它问题请及时与本网联系。