文 / 郭沛源
近日,来自英美日的三家大型养老金机构联合发布了一份题为《携手共建可持续的资本市场(Our Partnership for Sustainable Capital Markets)》的公开声明(以下简称《声明》,全文附后),倡导资产所有者、资产管理者和被投公司关注长期价值,重视环境、社会和公司治理因素(ESG),齐心协力遏制资本市场的短期主义,为客户、受益人和社会创造可持续的经济增长。
《声明》开门见山,摆明立场:“作为资产所有者,我们的终极责任是为数以百万计的多代家庭在退休后获得财务保障。我们提供财务保障的承诺要贯穿数十年,因此我们不能只为未来几年内获得最大化的投资回报而努力。如果我们只重视短期收益,我们可能将会忽略投资组合潜在的毁灭性系统风险。”《声明》引述了穆迪研究报告的数据,指出“到2100年,仅气候变化就有可能造成69万亿美元全球经济损失”。
《声明》认为,“从数十年的时间跨度看,那些单纯寻求收益最大化的公司,无视公司对其他利益相关者造成的影响,让公司长期发展面临风险,对我们(养老金)而言并非有吸引力的投资目标”。《声明》向养老金的资产管理人,即那些为养老金做投资的基金公司,发出十分明确的信号:“资产管理人应在整个投资流程中整合ESG因素……我们更愿意与这些资产管理人建立和保持合作关系”。
《声明》由美国加州教师养老金(CalSTRS)首席投资官Christopher J. Ailman、日本政府养老金(GPIF)执行董事总经理兼首席投资官Hiromichi Mizun和英国高校退休金(USS)首席执行官Simon Pilcher联合签署。公开信息显示,CalSTRS的资产规模为2524亿美元,GPIF的资产规模为15700亿美元,USS的资产规模为890亿美元。三大养老金合计规模近2万亿美元,《声明》的分量不可小觑。
在我看来,三大养老金的《声明》令人振奋,但并不意外。因为,养老金和保险资金传统以来一直是责任投资市场的两大驱动力量。根据美国2018年数据,54%的ESG投资者来自公共部门(Public Assets),养老金是大头,还有37%的ESG投资者来自保险资管行业[1];同一年,瑞士ESG投资者中,58%来自保险资管,29%来自公共养老金,还有10%来自企业年金[2]。
为何养老金会如此青睐ESG呢?我认为原因有三。第一是养老金的长期属性。养老金投资是典型的代际投资(Generational investment),要以10年、20年甚至更长的时间去考虑投资收益,ESG投资的特征符合长期属性的要求。第二是养老金的避险属性。因为资金量巨大,且背负数以百万计的社会家庭的托付,养老金机构无法承担过高风险,稳健收益比高收益更有吸引力,ESG投资的特征也符合这一点。第三是养老金的公共属性。养老金受益人是社会公众,资金带有一定的公共属性,投资行为应符合主流价值取向,避免产生重大的社会、环境负面影响。试想,如果养老金被资产管理人用去投资重污染企业,导致自然环境破坏、人们健康受损,甚至一些人还没等到领退休金就已经死亡,这不是“搬起石头砸自己的脚”吗?ESG投资的负面筛选可以有效规避此类不当投资行为。
有些人会质疑养老金投资纳入ESG因素,会造成“自我束缚”,减少可投资标的,降低收益率。他们主张:投资归投资,社会归社会,不要对投资“道德绑架”。对此,《声明》做了明确的反驳,强调“(ESG)不是把政治目标注入商业经营,也不是道德宣教”,还提醒这些怀疑论者“正在迅速沦为少数派”。《声明》引用德国学者在2015年发表论文作为证据,该论文对2200多项研究的综合分析显示,ESG投资和财务回报之间存在正相关关系,约90%的研究显示两者至少不存在负相关。
相比之下,联合国负责任投资原则(PRI)提出的观点比《声明》要更严厉。去年底,PRI发布《21世纪受托人责任最终报告》,对“21世纪的受托人责任(Fiduciary Duty in the 21st Century)”这一持续4年的项目做了总结。报告指出,忠诚和审慎是众所周知的传统受托人责任。在新的世纪,因为社会和市场面临环境污染、气候变化、贫富差距等各种问题,投资者出于对受益人利益的考虑,“必须”将ESG纳入投资分析和决策流程,鼓励被投资公司或其他被投资实体制定较高的ESG绩效标准,及披露相关信息。换句话说,PRI主张,如果养老金不考虑ESG的话,就会侵害养老金受益人(当下或未来要领退休金的人)的利益。
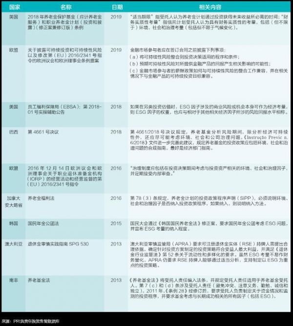
PRI在报告中解释,ESG问题具有财务重要性,即纳入ESG可以创造投资价值,忽视ESG则可能会产生负面影响。这一点《声明》也反复提及。PRI还指出,世界各地的政策和监管框架正在纳入ESG,如果不考虑ESG,资产管理人未来面临法律挑战的可能性越来越高。根据PRI统计,世界50大经济体共进行730余次硬性、软性法律政策修订,涉及500项政策工具,其中不少关于养老金管理。譬如,南非在2013年要求养老金管理人考虑与长期成功相关的所有因子(包括ESG),韩国在2015年要求国民年金公团考虑ESG问题并披露ESG的纳入程度,巴西在2018年要求养老金将ESG纳入风险分析,英国在2019年起要求养老金托管机构要考虑具有财务实质性的ESG因素。详见下表。
表:世界各地养老金的ESG政策法规

综上所述,养老金倡导ESG投资是大趋势,养老金机构若能旗帜鲜明支持ESG,对责任投资市场的带动效应将是巨大的,因为这会激励一批资产管理人在投资流程中纳入ESG。日本经验近在眼前:2016年日本ESG市场规模约5400亿美元,到2018年猛增至2.2万亿美元,原因就是GPIF在2017年开始跟踪3个ESG指数做被动投资。
在中国,根据中国责任投资论坛(China SIF)和商道融绿的统计,2019年泛ESG公募证券基金规模约485亿元人民币[3]。同期社保基金入市规模超2万亿元人民币,养老基金超1万亿人民币,合计3万多亿人民币。如果社保基金和养老基金能纳入ESG,将会从根本上改变国内ESG市场格局,引领中国ESG跨越式发展。
从政策趋势看,这是有可能的。中国人民银行、证监会等七部委在2016年《关于构建绿色金融体系的指导意见》中,提出“鼓励养老基金、保险资金等长期资金开展绿色投资”。中国基金业协会在2018年《绿色投资指引(试行)》中,提出“为境内外养老金、保险资金、社会公益基金及其他专业机构投资者提供受托管理服务的基金管理人,应当发挥负责任投资者的示范作用,积极建立符合绿色投资或ESG投资规范的长效机制。”全国社会保障基金理事会在介绍投资理念时,也重点突出“长期投资、价值投资、责任投资”,ESG也是应有之义。2018年11月,全国社保基金理事会副理事长陈文辉在“2018中国ESG论坛”上表示,“在不远的将来,ESG投资在中国资产管理及养老金投资领域的实践会逐步加快,并与发达国家及地区接轨”。我特别期待这一天早日带来,将中国ESG带入万亿时代。
附:《携手共建可持续的资本市场》
作为资产所有者,我们的终极责任是为数以百万计的多代家庭在退休后获得财务保障。我们提供财务保障的承诺要贯穿数十年,因此我们不能只为未来几年内获得最大化的投资回报而努力。
如果我们只重视短期收益,我们可能将会忽略投资组合潜在的毁灭性系统风险。根据穆迪分析(Moody’s Analytics)的一项估计1,到2100年,仅气候变化就有可能造成69万亿美元全球经济损失。作为具有最长期投资视野的资产所有者,更具包容性、可持续性、充满活力、强大和可信赖的经济体对于我们来说至关重要,这是我们实现对多代受益人责任承诺的关键因素。
从数十年的时间跨度看,那些单纯寻求收益最大化的公司,无视公司对其他利益相关者(包括环境、员工和社区)造成的影响,让公司长期发展面临风险,对我们而言并非有吸引力的投资目标。同样,那些只看短期、只看财务指标的资产管理人,他们忽略与可持续性相关的长期风险和机遇,对我们而言也不是有吸引力的合作伙伴。
近年来,我们看到越来越多的公司和资产管理人应资产所有者的要求,采用长期价值投资的策略。同时,公司和行业组织也在反思公司的宗旨,认识到将对员工、社会和环境的影响融合至公司愿景和战略中,对公司是有益的。越来越多的公司遵循如“气候相关财务信息披露”(TCFD)和可持续性会计标准委员会(SASB)之类的框架披露相关信息。此外,有影响力的资产管理人正在将气候变化等系统风险因素纳入投资活动中。
我们欢迎这些努力,但我们认为要走的路还很长。那些长期存在、根深蒂固的利益驱动力依然强大,对变革的抵制也很激烈。有意义且对决策有帮助作用的ESG相关信息披露和分析在现阶段仍然占少数,更不要说形成规则了。在很多地区,旨在促进长期投资模式的立法进展依然缓慢。
我们支持为我们创造长期价值的公司。我们知道,许多跨国公司常常承受着来自市场的过度压力,逼迫他们实现短期目标,这使他们很难保障公司长期愿景的实现。然而,作为资产所有者,我们努力扮演长期资本的掌舵人,支持有明确、长期愿景的公司,以创造可持续的价值。
同样,资产管理人应在整个投资流程中整合ESG因素,在行使投票权时履行他们承诺的受托责任,并告知我们在何种程度上与被投公司沟通。这样的资产管理人能证明他们在致力于创造长期价值,与我们利益一致。我们更愿意与这些资产管理人建立和保持合作关系,支持他们承担责任,确保他们履行承诺。
怀疑论者如果继续质疑可持续性在全球投资界日益增长的作用,他们应该意识到自己正在迅速沦为少数派。一项对2200多个研究的综合分析显示,ESG投资和回报之间存在正相关关系,约90%的研究显示两者至少不存在负相关2。怀疑论者应该意识到这种结论并不支持他们的观点。
这是一个不断变化的世界,那些致力于可持续价值创造的公司和资产管理人,并不是把政治目标注入商业经营,也不是“道德宣教”。他们正在履行对我们的责任,进一步讲也是对依赖我们的数以百万计家庭的责任。因此,我们敦促合作伙伴和被投公司重新思考他们关于利益相关方、社会和环境的战略、增强相关信息披露(例如使用TCFD等框架),以便我们能合作、创造和提升长期价值。
公司要成为长期价值的创造者,投资人要成为长期价值的加速器,两者合力才可以遏制短期主义,为客户、受益人和社会创造可持续的经济增长。
加州教师养老金(CalSTRS)首席投资官Christopher J. Ailman
日本政府养老金(GPIF)执行董事总经理兼首席投资官Hiromichi Mizuno
英国高校退休金(USS)首席执行官Simon Pilcher
2020年3月
(翻译:孔令令 校对:郭沛源)
脚注:
1 详见穆迪分析2019年发布的报告《气候变化的经济影响》
2 详见Friede, G等人2015年在《可持续金融与投资期刊》发表的论文《ESG与财务回报:2000多份实证研究的综合证据》
[1] US SIF, US Sustainable, Responsible and Impact Investing Trends 2018
[2] Swiss Sustainable Finance and University of Zurich, Swiss Sustainable Investment Market Study 2019
[3] China SIF 商道融绿,《中国责任投资年度报告2019》
声明:本文仅代表作者本人观点,与绿色大产业大数据数服务平台无关,文章内容仅供参考。凡注明“来源:绿色产业大数据服务平台”的所有作品,版权均属于绿色产业大数据服务平台,转载时请署名来源。 本网转载自合作媒体或其它网站的信息,登载此文出于传递更多信息之目的,并不意味着赞同其观点或证实其描述。如因作品内容、版权和其它问题请及时与本网联系。