原创 刘瑶 甲子光年 收录于话题#甲子智库行业报告20个


2020年,备受关注的数据中台怎么样了
作者 | 刘瑶
指导 | 江涛
2019年,中国数字经济规模达到358,402亿元,占当年GDP比重的36.2%,而2014年数字经济占当年GDP比重为仅为26.1%,在数字经济发展的大背景下,企业自身的数字化建设和对数据的应用已成为企业战略、治理及运营的关注重点。
「甲子光年」2020年针对企业数字化情况的调研数据显示,有45%的企业将“提高对数据的管理能力”作为企业数字化转型的目标,位列所有选项之首。
出于对数据治理的关注,企业也逐步提升了对数据存储、数据调用及数据分析的生产力工具和平台能力的要求,这一趋势的一个重要产物就是阿里在2015年提出“大中台、小前台”战略时诞生的“数据中台” ,数据中台也由此成为了“数据平台”、“数据湖”和“数据仓库”后的又一数据产品新概念。
除阿里外,腾讯、字节跳动、明略科技及恒生电子等多家企业也都对数据中台给出了自己的解读与定义,这些解读虽各不相同,但都强调了数据及分析技术对于前台业务的复用价值。
此次报告中,「甲子光年」智库研究、梳理了数据中台的定义、概况及企业案例,并以明略科技和Kyligence为例,介绍了数据中台企业的技术及业务优势。
本次报告对数据中台实践中的具体要点梳理如下:
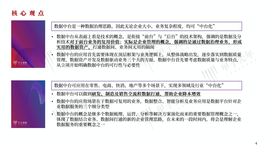
1.表面上看,数据中台是技术概念,是衔接“前台”与“后台”的技术架构,强调的是数据及分析技术对前台业务的复用价值;实际则是企业管理概念,强调的是通过数据治理业务,形成实用的数据资产,打通数据间、业务间无用的隔阂。
2.对数据中台的应用首先体现在顶层框架与业务逻辑上,从整体战略出发,逐步落实到数据质量管理、数据资产开发及数据驱动业务三大方面。
3.搭建和运营数据中台要考虑数据质量与业务特点,从立项开始明确数据中台的可行性与必要性。
4.数据中台提供商也在不断提供新的技术及整合方案,例如明略科技等公司正在采用知识图谱等技术建设企业的数据服务能力。
*关注「甲子光年」,后台聊天对话框回复“中台”,获得42页完整报告。
1. 报告核心观点

*关注「甲子光年」,后台聊天对话框回复“中台”,获得42页完整报告。
2. 中台的定义
定义




发展背景及历程




*关注「甲子光年」,后台聊天对话框回复“中台”,获得42页完整报告。
3. 市场概况
项目流程


产业链

应用场景




挑战




*关注「甲子光年」,后台聊天对话框回复“中台”,获得42页完整报告。
4. 典型企业案例
竞争格局

典型企业案例




*关注「甲子光年」,后台聊天对话框回复“中台”,获得42页完整报告。
5. 未来趋势




END.

*关注「甲子光年」,后台聊天对话框回复“中台”,获得42页完整报告。
喜欢此内容的人还喜欢
原标题:《数据新世代,万物皆可中台:2020中国数据中台行业发展简析 | 甲子智库》
声明:本文仅代表作者本人观点,与绿色大产业大数据数服务平台无关,文章内容仅供参考。凡注明“来源:绿色产业大数据服务平台”的所有作品,版权均属于绿色产业大数据服务平台,转载时请署名来源。 本网转载自合作媒体或其它网站的信息,登载此文出于传递更多信息之目的,并不意味着赞同其观点或证实其描述。如因作品内容、版权和其它问题请及时与本网联系。