以下文章来源于世界科技研究与发展 ,作者秦阿宁,等

世界科技研究与发展
《世界科技研究与发展》期刊官方公众号,为报道国际科技发展战略、规划、计划、态势、政策、管理、评价的科技期刊,刊登科技评述与展望、科技战略与规划、科技态势与趋势、科技预测与预见、科技政策与管理、科技评价与评估、科技决策与咨询等方面的文章。

欢迎引用
秦阿宁, 孙玉玲, 王燕鹏, 滕飞. 碳中和背景下的国际绿色技术发展态势分析[J].世界科技研究与发展, doi:10.16507/j.issn.1006-6055.2021.01.017.
秦阿宁,王燕鹏(中国科学院文献情报中心)
孙玉玲(中国科学院文献情报中心,中国科学院大学图书情报与档案管理系)
滕飞(中国科学院文献情报中心,中国石油大学(北京))
摘要:绿色技术创新是实现绿色发展和碳中和的关键驱动力,正成为全球新一轮工业革命和科技竞争的重要新兴领域。本文调研梳理了主要国家和地区发布的促进绿色技术创新的战略规划,并基于全球绿色技术领域PCT专利的计量和文本聚类方法,分析了国际绿色技术的研发态势。结果表明,全球主要国家十分重视绿色技术战略布局,在工业、能源、交通等多个领域提出研发和应用推广规划。当前主要的发展趋势是降低关键绿色技术成本和进一步推动规模化应用。从专利分析结果看,2000年以来,全球绿色技术研发经历了快速增长、缓慢衰退和回升三个阶段;从技术领域看,能源领域是绿色技术研究最多的领域,专利数量占比达30.4%;美日德在绿色技术领域的研发处于领先地位,是绿色技术PCT专利主要技术来源国,中国绿色技术PCT专利申请数量虽然在不断增加,但仍与领先国家存在一定差距。对此,本文提出三点建议:1)抓住全球绿色复苏大趋势,完善绿色技术发展配套政策,进一步加强宏观布局和系统谋划,使之成为新的经济增长点;2)促进绿色技术在工业、交通、建筑、农业等多领域的发展和推广应用;3)加快构建可再生能源、氢能等多元清洁低碳能源体系,全面推进能源转型。
关键词:绿色技术;PCT专利;清洁能源技术;氢能;储能;碳捕获与封存;碳中和
20世纪60年代以来,欧美国家随着工业发展出现不同程度环境污染问题,环境相关的末端治理技术应运而生。进入20世纪,随着全球环境问题恶化和气候变化科学共识的达成,一些国际组织提出绿色技术的概念,这类技术又被称为环境友好型技术(Environmental Friendly Technology)或气候变化减缓和适应相关技术,泛指减少污染和提高资源效率技术、清洁能源技术、适合不断变化的环境的耐气候产品和工艺、更加可持续的植物和牲畜生产技术等。绿色技术并非指的某一单一技术,而是包含一系列若干个技术领域或方向,其在学术上并没有一个明确统一的概念,多出现在政府部门的战略规划或国际组织的一些研究报告中。世界知识产权组织(World Intellectual Property Organization,WIPO)基于《联合国气候变化框架公约》准则将绿色技术分类为替代能源生产类、交通运输类、节能减排类、废弃物管理类、能源节约类、农业/林业类、行政监管与设计类和核电类七大领域。经济合作与发展组织(Organization for Economic Co-operation and Development,OECD)基于环境政策目标将绿色技术划分环境管理技术、水资源相关适应技术、温室气体的捕获封存隔离或处置技术、气候减缓技术(能源、交通、建筑、废物管理、产品生产领域)等。从上述概念和范围来看,绿色技术涉及能源、环境、交通、建筑等多个领域,是一系列有利于资源能源高效利用、低碳减排和减少污染的技术和产品总称。
当前实现《巴黎协定》温控目标面临着巨大挑战。为应对气候变化,欧、美、日、韩、中等全球130余个国家/地区提出本世纪中叶左右实现碳中和目标,绿色技术创新作为碳中和的重要驱动力,受到全球主要国家的重视。加快绿色技术的研发和应用已成为主要国家碳中和路径的战略选择。党的十九大报告提出要“加快生态文明体制改革,建设美丽中国”,并明确要求“构建市场导向的绿色技术创新体系”。绿色技术创新日益成为绿色发展的重要动力,是推进生态文明建设和提高高质量发展的重要支撑,正成为全球新一轮工业革命和科技竞争的重要新兴领域。因此,本文对主要国家绿色技术创新的战略目标和布局特点进行分析,并通过专利计量和文本聚类的方法,探究全球绿色技术研发态势和中国的竞争优势,以期对中国推动绿色技术创新战略的制定和加快研发和产业化进程提供参考。
1 促进绿色技术发展的
国际战略布局
由于各国国情不同,主要国家/地区对绿色技术的发展也各有不同的侧重,如一些国家/地区制定了绿色增长战略或气候行动计划(如欧盟、德国、韩国),还有一些国家通过采取能源战略、交通战略、工业战略等(如美国、日本等)以促进绿色发展(表1)。本文梳理了2010年以来主要国家/地区在促进绿色技术发展方面制定的相关重点战略规划。

1.1 欧洲:通过多领域绿色技术实现气候中和
欧盟一直是积极应对全球气候变化的倡导者、推动者和领导者,同时将环境和气候的全球挑战视为经济发展的机遇,致力于加强欧盟经济的绿色低碳竞争力。欧盟早在1973年推出了第1个环境行动计划,截止目前欧盟已经实施了7个环境行动计划。第7个环境行动计划提出实现低碳增长与资源利用长期脱钩,为到2050年建立安全和可持续社会奠定基础。2018年,欧盟委员会推出《2050年长期战略》,提出到2050年实现气候中和的目标,并提出进一步扩大能源、建筑、交通、工业和农业等领域的绿色技术创新是向零排放经济过渡的途径和战略重点,将在七个领域开展联合行动:提高能源效率的效益;发展可再生能源;发展清洁、安全、互联的交通;发展欧盟竞争性产业和循环经济;建设充足的智能网络基础设施和互连网络;发展生物经济并建立基本的碳汇;发展碳捕获和储存技术以解决剩余的碳排放。2019年12月,新一届欧盟委员会发布了《欧洲绿色新政》,提出了涵盖能源、工业、建筑、交通、农业、生态和环境等七大领域的绿色发展行动路线。随后推出了《可持续欧洲投资计划》、《欧洲气候变化法》草案、《欧洲新工业战略》、《新循环经济行动计划》、《能源系统整合战略》和《欧洲氢能战略》,这些政策和行动计划为绿色技术创新发展提供了政策支撑。
新冠疫情后,欧洲一些国家陆续制定了绿色复苏计划。其中,法国于2020年9月推出《国家经济复苏计划》,将在“生态转型”方面投入300亿欧元,发展绿色交通、清洁能源技术创新、建筑节能翻新、农业转型等,并支持具有长期减排潜力新技术的研究与实践;英国于2020年10月发布《绿色工业革命的十项计划》,将支持包括海上风电、氢能、核能、电动汽车、绿色公共交通、零喷气式飞机和绿色船舶、绿色建筑、碳捕集利用和封存、自然环境、绿色金融与创新等十个重点领域的绿色技术创新和发展。此外,德国、法国还相继发布《国家氢能战略》,提出利用可再生能源制氢并推动氢能在交通、工业、建筑等领域的大规模应用,以实现这些能源密集行业的减排和脱碳。
1.2 美国:通过绿色技术促进能源安全和可持续性
美国作为世界第一大能源消费国和第一大原油进口国,高度重视能源技术研究,将能源领域作为美国绿色发展战略的重点。奥巴马政府的能源政策以发展新能源为核心,推广绿色能源发展,先后出台了《美国清洁能源安全法》《清洁能源计划》《全民清洁能源计划》《国家海上风能战略》等,推动清洁能源的利用和普及。虽然特朗普总统任期内将能源政策向化石能源倾斜,清洁能源投资和利用受到一定的影响,但核能、生物能源、太阳能、地热能等清洁能源以及碳捕集利用和封存技术的研发仍受到大力资助。2020年2月,美国能源部(Department of Energy,DOE)宣布了1.255亿美元的太阳能技术资助计划。4月,DOE制定《恢复美国的核能源领导地位战略》,提出多项增强核电积极属性的政策建议,包括加强铀矿开采和转化产业,利用投资巩固技术进步,增强美国的技术优势并推动美国的出口,同时确保与美国防扩散目标的一致性并支持国家安全。与此同时,DOE宣布资助高达1.31亿美元的碳捕集、利用和封存研发项目。7月,DOE宣布投资9700万美元用于生物能源研发。现任拜登总统将应对气候变化作为其首要任务之一,2021年1月,拜登政府宣布重返《巴黎协定》并签署了《应对国内外气候危机的行政命令》,提出在全社会范围内采取措施应对气候危机,全面加强清洁技术研发。2021年2月,美国能源部宣布通过能源高级研究计划局提供1亿美元的资金,以支持变革性的低碳能源技术。2021年3月,美国众议院能源与商业委员会提出《清洁未来法案》,提出在整个经济领域实施绿色清洁能源解决方案,并提出将投入1000亿美元帮助各州、城市、社区和企业向清洁能源经济转型。
1.3 日本:通过绿色技术推进资源节约和环境保护
日本作为典型的资源紧缺性国家,高度重视资源节约、环境保护和可持续发展。日本一直紧抓能源结构转型,大力推进绿色能源产业发展。2012年发布了《绿色增长战略》,提出克服石油危机以来的主要能源约束,实现能源从“核电厂到绿色”的转变。2018年日本在第五期《能源基本计划》中提出了面向2030年及2050年能源中长期发展战略,进一步明确能源发展目标:加大零排放电力比例,降低核电和化石能源占比,发展可再生能源,提高能源自给率。与此同时,日本加快推动建设氢能社会,《氢能及燃料电池战略发展路线图》《氢能基本战略》《氢能与燃料电池技术开发战略》等多个战略以推动氢能的发展。2020年1月,日本政府颁布了《革新环境技术创新战略》,这份新的应对气候变化技术战略提出将在能源、工业、交通、建筑和农林水产业等五大领域采取绿色技术创新以加快减排技术创新步伐。该技术创新战略提出了39项重点绿色技术,包括可再生能源、氢能、核能、碳捕集利用和封存、储能、智能电网等绿色技术。并将在未来十年里投入30万亿日元技术创新资金以促进技术发展。该技术创新战略显示了日本利用绿色技术创新应对能源和气候变化的决心。2020年12月,日本颁布了《2050年碳中和绿色增长战略》,提出海上风电、氢能、交通、农林水产等14个产业的绿色发展目标和重点任务。
1.4 韩国:通过绿色技术促进
绿色增长
韩国将“绿色增长”作为经济增长的引擎。2008年制定了《低碳绿色增长战略》,提出“以绿色技术和清洁能源创造新的增长力和就业机会的发展新模式”;此后,与韩国“绿色增长”战略相关的政策和措施相继出台,如《国家能源基本计划》《气候变化应对综合基本计划》《绿色能源产业发展战略》《绿色增长国家战略及五年计划》等。2020年7月,韩国宣布了“绿色新政”计划,从2020年到2025年,政府将投资73.4万亿韩元,以支持绿色基础设施、新能源及可再生能源、绿色交通、绿色产业和碳捕集利用和封存等绿色技术的发展,加快向绿色低碳社会的转型。2020年12月,韩国政府公布《2050碳中和促进战略》,提出加快能源转型,发展新可再生能源等绿色技术,旨在到2050年实现碳中和。为推动韩国2050年实现碳中和,韩国于2021年3月发布了《碳中和技术创新推进战略》,该战略确定了实现碳中和的十项关键技术,包括太阳能和风能、氢、生物能源、CCUS等绿色技术。
1.5 中国:通过绿色技术创新推进生态文明建设
伴随我国绿色低碳循环发展经济体系的建立健全,绿色技术创新日益成为绿色发展的重要动力,成为打好污染防治攻坚战、推进生态文明建设、推动高质量发展的重要支撑。目前我国的绿色技术主要集中在节能环保、清洁生产、清洁能源、生态环境、基础设施绿色升级和绿色服务等六大领域。党的十九大报告指出“构建市场导向的绿色技术创新体系,发展绿色金融,壮大节能环保产业、清洁生产产业、清洁能源产业”。为全面贯彻落实党的十九大精神,2019年4月,国家发展改革委、科技部联合印发了《关于构建市场导向的绿色技术创新体系的指导意见》,明确了构建绿色技术创新体系的总体要求和具体措施。2021年3月,十三届全国人大四次会议通过了《中华人民共和国国民经济和社会发展第十四个五年规划和2035年远景目标纲要》,其中提出要推动能源清洁低碳安全高效利用,深入推进工业、建筑、交通等领域低碳转型,争取2060年前实现碳中和的目标。
2 基于专利的国际绿色技术
研发态势分析
2.1 数据来源与方法
相对于一般的国内申请,以PCT(Patent Cooperation Treaty)形式提出的国际申请具有较高的投入成本,申请人往往从盈利的角度考虑专利布局和权利要求的保护范围,因而具有较高的专利价值度和专利布局地位。因此,本文以Derwent Innovation作为专利检索数据库,根据OECD绿色技术专利检索策略(绿色技术类别见表2)进行专利检索。检索时间为2020年11月6日,时间跨度为2000—2020年,共检索出367116项PCT专利(由于PCT专利申请公开时间具有30个月的滞后,以及专利数据库数据收集和录入有一定的延迟,故2018—2019年的统计指标仅供参考)。采用基于专利计量和文本聚类的方法分析了全球绿色技术发展趋势与竞争格局。

2.2 绿色技术领域PCT专利申请量
变化趋势
从全球绿色技术领域的PCT专利申请量变化趋势来看(图1),2000年以来绿色技术发展经历了快速增长、缓慢下降、逐渐回升三个阶段。2000—2013年,绿色技术领域的PCT专利申请数量呈现快速上升趋势;PCT专利申请量从2000年的6919项增加到2013年的27249项,年均增长11%。20世纪70年代中叶以来,温室效应、臭氧层破坏、酸雨、生态环境退化等给人类生存和发展带来了空前的威胁,环境问题日益受到全球国家的重视。为应对气候变化给人类社会造成的不利影响,在全球层面,先后制定了国际公约《联合国气候变化框架公约》和《京都协议书》,多国缔约方为实现其目标出台了一系列气候政策。尤其是2009年后主要国家开始重点关注绿色增长,并出台了一系列促进绿色增长的政策,推动了全球绿色技术的发展,全球绿色技术领域的专利申请量也随之快速增加。2013—2015年,全球绿色技术领域PCT专利呈现下降趋势,主要原因是能源领域的气候减缓技术专利申请降幅明显(图2),其中太阳能专利降幅最大(图3),专利数量从2012年的3627项下降至2015年的2311项,降幅达到36%,其原因可能是太阳能技术领域市场供应趋于饱和,技术创新放缓;另一方面能源和商品价格下跌,削减了开发可持续绿色能源的动力,从而导致能源领域PCT专利申请量的下降。2015年以后,全球绿色技术PCT专利申请量又重新出现上升趋势,中国PCT专利申请量从2015年开始快速增加,推动了全球绿色技术PCT专利数量的增长。



从PCT专利申请的优先权国家在专利数量的份额上看,美国以102660项PCT专利申请量遥遥领先于其他国家,位居世界第一位。其次是日本和德国,分别以72547项和40390项PCT专利数量位居二、三位。随后是中国、韩国、法国和英国,这四个国家的PCT专利申请量分别为21337项、21056项、14820项和11436项,其余国家的PCT专利数量则在5000项以下。其中中国和韩国的PCT专利申请呈现逐年增加的趋势,而其他国家则是呈现先上升后下降的趋势。中国PCT专利申请呈现逐年上升趋势,这主要得益于中国近年来积极倡导的绿色发展、创新和其他环保政策,但是目前中国与美国、日本、德国等发达国家仍存在较大差距(图1)。
2.3 绿色技术领域各技术类别的PCT专利产出
2.3.1 绿色技术领域各技术类别PCT专利申请量变化趋势
从绿色技术各技术类别的PCT专利数量变化趋势(图2)可以看出,与能源生产传输或分配有关的气候减缓技术、环境管理技术、与交通运输相关的气候减缓技术、产品生产或加工中的气候减缓技术和与建筑相关的气候减缓技术是绿色技术领域PCT专利申请的TOP5分支技术方向。其中环境管理技术PCT专利数量增长到2011年后,发展相对平稳;而与能源生产传输或分配、交通运输、建筑相关的气候减缓技术则整体呈现升-降-升趋势,与绿色技术整体变化趋势基本一致。水资源相关适应技术、温室气体的捕获或封存或隔离或处置技术、与废水处理或废物管理相关的气候减缓技术领域的PCT专利占绿色技术总量的比例则相对较少。
2.3.2 主要国家绿色技术领域各技术分支分布
从主要国家的绿色技术领域各技术类别分布可以看出(图4),环境管理技术、与能源生产传输或分配有关的气候减缓技术、与交通运输相关的气候减缓技术、与建筑相关的气候减缓技术和产品生产或加工中的气候减缓技术是各主要国家的布局重点。美国、日本和德国的各技术类别的PCT专利数量明显高于其他国家。美国除了在与交通运输相关的气候减缓技术仅次于日本外,其余7个技术类别的PCT专利数量均高于其他国家,美国研究较多的领域有环境管理技术、与能源生产传输或分配有关的气候减缓技术和产品生产或加工中的气候减缓技术。日本在与交通运输相关的气候减缓技术的PCT专利数量高于其他国家位居第一位,除此以外,日本研究较多的领域还有环境管理技术、与能源产生传输或分配有关的气候减缓技术以及产品生产或加工过程中的气候减缓技术。德国研究较多的领域是环境管理技术、与交通运输相关的气候减缓技术以及与能源产生传输或分配有关的气候减缓技术。中国在各技术类别的PCT专利数量与美国、日本、德国等发达国家之间存在较大差距。

2.3.3 绿色技术各小类技术PCT产出
绿色技术的八个大类又可细分为36个小类,这36个小类PCT专利申请变化趋势如图5所示。

2000年以来,绿色技术领域PCT专利申请数量前五位的分别是能源领域的使能技术(储能技术、氢能技术、燃料电池和能源领域的智能电网)、空气污染治理、公路运输领域的绿色技术、可再生能源发电和建筑节能技术。能源领域的使能技术(储能技术、氢能技术、燃料电池和能源领域的智能电网)、公路运输领域的绿色技术和建筑节能技术的PCT专利申请在经历快速增长和缓慢下降后,从2015年左右开始呈现回升,近年来出现逐年增加趋势,尤其是能源领域的使能技术近年来快速增加。在能源领域使能技术中,储能技术是研究最多的领域且整体呈现快速增长趋势(图6)。储能技术是提高能源利用效率、增加可再生能源利用比例、保障能源安全、推动能源转型的关键支撑技术,受到全球主要国家的重视。另外,全球氢能技术的PCT专利呈现逐年增加的趋势,氢能作为绿色、高效的清洁能源,被称为21世纪的“终极能源”,美国、日本、德国、法国、韩国等发达国家更是将氢能规划上升到国家能源战略高度。预计未来储能技术和氢能技术的专利申请将继续呈现增长趋势。空气污染治理领域的PCT专利申请从2011年来整体发展相对平稳。可再生能源发电领域的PCT专利申请数量在2012年达到顶峰后,开始出现逐年下降趋势。

2.4 绿色技术领域近十年研发热点
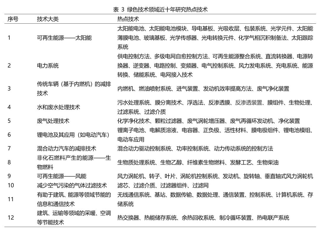
本研究采用基于向量空间模型(Vector Space Model,VSM)和K-means++聚类方法对近十年专利文本进行主题挖掘。通过聚类和人工判读共形成了绿色技术领域的12个主要技术大类(图7和表3):1)可再生能源——太阳能;2)电力系统;3)传统车辆(基于内燃机)的减排技术;4)水和废水处理技术;5)废气处理技术;6)锂电池及其应用(如电动汽车);7)混合动力汽车的减排技术;8)非化石燃料生产的能源——生物燃料;9)可再生能源——风能;10)减少空气污染的气体过滤技术;11)有助于建筑、能源等领域节能的信息和通信技术;12)建筑、运输等领域的采暖、空调等节能技术。


上述12个热点技术大类主要分布在能源、交通、环境管理和多领域的交叉技术。能源领域的热点技术大类包括可再生能源的太阳能和风能,非化石燃料的生物燃料,储能技术的锂电池,以及电力系统共5项。其中,热点技术主要包括太阳能电池、风力涡轮机、生物质处理系统、锂离子电池、供电控制方法等。交通领域的绿色技术热点大类包括传统车辆(基于内燃机)的减排技术、混合动力汽车和电动汽车共3项。其中,热点技术主要包括燃油喷射系统、混合动力驱动控制系统、锂电池电动汽车等。环境管理领域的热点大类包括废水和废气处理系统共2项,热点技术主要包括污水处理系统和方法、废气净化方法。此外还包括建筑、能源、交通等多领域的信息通信技术和节能技术2项,热点技术包括无线通信系统、热电联产等。
3 结论与展望
随着各主要国家纷纷选择绿色复苏和宣布碳中和目标,绿色技术创新正成为国际竞争的热点。基于主要国家/地区在促进绿色技术发展方面制定的战略或规划梳理,以及基于专利视角分析绿色技术领域的发展态势,可以得出以下几点结论:
1)主要国家/地区在多个领域对绿色技术进行了战略布局。从全球绿色技术申请专利技术分布和主要国家绿色技术战略布局来看,绿色技术的发展经历了早期的侧重环境治理技术,到强调特定重点领域的绿色技术,再到如今的多领域、跨领域的绿色技术体系变化。2007年及以前,环境管理领域绿色技术专利数量位居全球第一位,绿色技术侧重环境治理技术。随着能源储备短缺与环境污染问题的日益突出,主要国家逐渐关注对气候变化产生重大影响的能源领域,纷纷出台多个能源战略,不断推进绿色环保清洁低碳能源的发展。但是在气候减排目标落实进度过程中,发现仅依靠能源领域的措施和行动不足以完成原有的减排目标,因此,需要从更广阔的视角入手,目前主要国家已将绿色技术布局从能源领域不断向其他领域延伸,在国民经济中的工业、交通、建筑、农业等多个部门进行了绿色技术战略布局,绿色生产、绿色生活和绿色消费已经渗透到国家经济的方方面面。
2)全球绿色技术研发近几年开始回升并呈现增长趋势,预计未来将会迎来新一轮增长。基于全球绿色技术领域PCT专利态势分析发现,2000年以来,全球绿色技术领域研发在经历了十几年的快速增长期和2013—2014年缓慢衰退期后,从2015年开始,绿色技术PCT专利申请量开始回升呈现增长趋势。在全球碳中和目标的推动下,预计未来绿色技术研发会迎来新一轮增长。在国际绿色技术领域,美国、日本、德国、中国、韩国、法国和英国是全球绿色技术领域PCT专利申请的主要国家,美日欧在该领域处于领先地位,虽然中国研究规模不断扩大,但仍与领先国家存在一定差距。
3)能源技术是绿色技术的重点领域,氢能成为主要国家能源战略布局的重点。从绿色技术研究领域发展情况上看,自2007年以来,与能源相关的气候减缓技术PCT专利申请量超过其他分支技术申请量,位居专利申请的第一位。能源活动是气候变化的主要因素,约占全球温室气体排放总量的60%,从各主要国家在促进绿色技术发展的战略规划中可以看出,能源领域是主要国家战略规划的重点。2019年7月至2020年8月期间,全球25个国家和地区(阿根廷、澳大利亚、巴西、加拿大、中国、哥伦比亚、埃及、埃塞俄比亚、欧盟、印度、印度尼西亚、伊朗、日本、墨西哥、摩洛哥、韩国、俄罗斯、南非、沙特阿拉伯、泰国、土耳其、乌克兰、阿拉伯联合酋长国(阿联酋)、美国和越南)通过或正在制定的60多项气候缓解政策中,与能源相关的政策高达25项。储能技术和氢能受到主要国家的重视,专利申请数量呈现逐年增加的趋势。美国、日本、德国、法国、韩国等发达国家更是将氢能规划上升到国家能源战略高度,成为主要国家能源战略布局的重点。预计未来储能和氢能将成为能源领域竞争的重点技术。
4)中国十分重视低碳发展,绿色技术专利产出逐年增长。中国PCT专利申请呈现逐年上升趋势,PCT专利数量从2000年的908项增加到2017年3050项,增加了336%。党的十八大报告指出,“着力推进绿色发展、循环发展、低碳发展”,十九大报告进一步强调,“推进绿色发展,建立健全绿色低碳循环发展的经济体系”以及“构建市场导向的绿色技术创新体系”等,“十四五规划”提出争取2060年前实现碳中和的目标,均体现了中国推动绿色发展的目标和决心,目前已形成涵盖节能环保、清洁生产、清洁能源、生态环境、基础设施绿色升级等产业的116项绿色技术的推广目录。
面对全球绿色发展大趋势和实现碳中和带来的机遇与挑战,中国亟需从促进绿色技术发展的战略政策、创新、技术和产业等方面进行优化设计,以后发优势促进绿色发展。基于上述分析,针对我国绿色技术创新提出如下三点建议:1)抓住全球绿色复苏大趋势,完善绿色技术发展配套政策,进一步加强顶层设计和系统谋划,使之成为新的经济增长点;2)促进绿色技术创新在工业、交通、建筑、农业等多领域的发展和推广应用,推进我国的生态文明建设;3)加快构建可再生能源、氢能等多元清洁低碳能源体系,全面推进能源转型。
致谢
中国石油大学(北京)经济管理学院能源战略研究院张奇教授对本文提出了宝贵的意见与建议,谨致谢忱!
✎
原标题:《碳中和背景下的国际绿色技术发展态势分析》
声明:本文仅代表作者本人观点,与绿色大产业大数据数服务平台无关,文章内容仅供参考。凡注明“来源:绿色产业大数据服务平台”的所有作品,版权均属于绿色产业大数据服务平台,转载时请署名来源。 本网转载自合作媒体或其它网站的信息,登载此文出于传递更多信息之目的,并不意味着赞同其观点或证实其描述。如因作品内容、版权和其它问题请及时与本网联系。