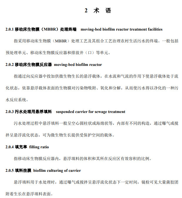
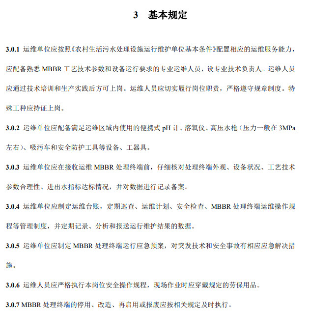
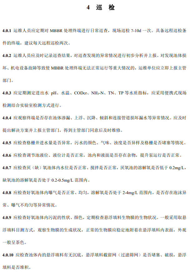
关于征求《农村生活污水MBBR处理终端维护导则(征求意见稿)》意见的通知
各市、县(市、区)建委(建设局),温州和绍兴市、县(市、区)综合行政执法局,各有关单位:
根据浙江省住房和城乡建设厅《关于印发2019年农村生活污水处理设施运维导则编制计划的通知》要求,我厅组织编制了《农村生活污水MBBR处理终端维护导则(征求意见稿)》(详见附件)。现征求各地意见,请于6月8日前将意见建议反馈我厅村镇建设处。
联系人:邱亦东 联系电话:0571-81050831
邮箱:13695702808@163.com
地址:杭州市拱墅区密渡桥路51-1号浙江省住房和城乡建设厅村镇建设处
附件:农村生活污水MBBR处理终端维护导则(征求意见稿).pdf
浙江省住房和城乡建设厅
2021年6月1日












声明:本文仅代表作者本人观点,与绿色大产业大数据数服务平台无关,文章内容仅供参考。凡注明“来源:绿色产业大数据服务平台”的所有作品,版权均属于绿色产业大数据服务平台,转载时请署名来源。 本网转载自合作媒体或其它网站的信息,登载此文出于传递更多信息之目的,并不意味着赞同其观点或证实其描述。如因作品内容、版权和其它问题请及时与本网联系。