欢迎加入“绿色产业大数据服务平台 碳中和-碳达峰-绿色金融-绿色产业-科技项目-政策解读-专家咨询-园区服务”!
当前位置:首页 > >城市绿态 > 详情
看!西安这样打造绿色生态之城
  • 作者:西安发布
  • 发布时间:2020-09-20 18:00:00
  • 860次

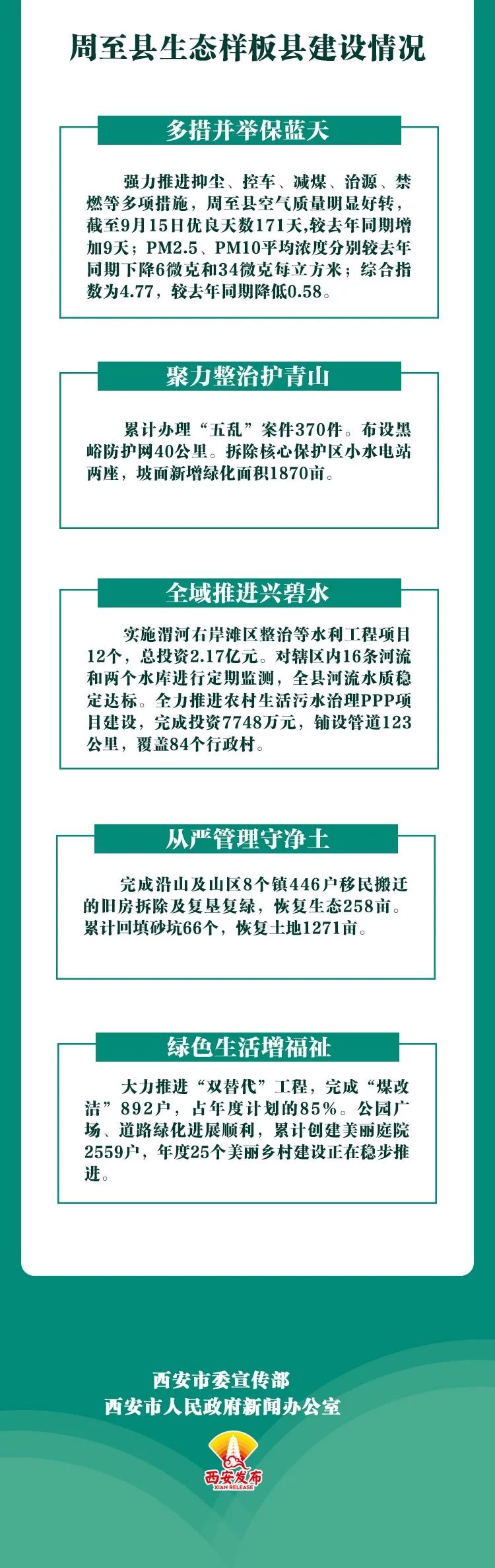
今年以来
我市坚持生态优先
绿色发展为导向
统筹推进山水林田湖草系统治理
全力提升城市环境质量
各项工作任务扎实有序推进
……
9月17日上午,市政府新闻办召开西安市推进绿色发展建设生态西安工作新闻发布会,介绍我市推进绿色发展建设生态西安工作有关情况。


具体情况如何
一起关注
——


声明:本文仅代表作者本人观点,与绿色大产业大数据数服务平台无关,文章内容仅供参考。凡注明“来源:绿色产业大数据服务平台”的所有作品,版权均属于绿色产业大数据服务平台,转载时请署名来源。 本网转载自合作媒体或其它网站的信息,登载此文出于传递更多信息之目的,并不意味着赞同其观点或证实其描述。如因作品内容、版权和其它问题请及时与本网联系。

友情链接 中国政府网 中国投资协会 银监会 商务部 工信部 国家发改委