作者|马骏 中国金融学会绿色金融专业委员会主任、清华大学绿色金融发展研究中心主任
第二届“一带一路”高峰合作论坛上强调共建“一带一路”要以绿色为底色,推动开展绿色基础设施建设、绿色投资、绿色金融等。笔者认为,“一带一路”绿色化发展是其沿线经济体可持续发展和全球有效应对气候变化的基本要求,其核心是绿色投资,而发展绿色投资则需要绿色金融体系的支撑。
本文通过梳理“一带一路”绿色化发展的逻辑,简要阐释并解答了推进“一带一路”投资绿色化的相关问题,包括:为什么要强调“一带一路”的绿色化?金融业在此过程中面临何种机遇?“一带一路”绿色投资原则能够发挥什么作用?以及如何有效帮助“一带一路”沿线国家和地区构建绿色金融体系?
绿色化是可持续和应对气候变化的必然要求
传统经济发展理论强调投资对经济和收入水平的拉动作用,认为只要加大投资,经济就会发展,人民收入和福祉就会提高。但是,包括中国在内的许多国家的发展历程表明,如果不顾资源和环境的承载能力,一味追求投资拉动经济发展,很可能导致严重的污染和生态体系的破环,使得未来修复生态环境的长期成本远远高于眼前的短期经济利益。同时,大量投资高碳项目会加剧气候变暖,导致海平面上升、严重干旱等极端气候事件频发等灾难性影响,对全人类的生存、生产、生活环境构成严重威胁。
据全球基础设施中心(Global Infrastructure Hub,GIH)估计,2016〜2040年,全球基础设施投资需求将达94万亿美元,其中大部分基础设施投资发生在“一带一路”沿线国家和地区。这些投资是否会导致更大的污染和排放,能否就环境改善和应对气候变化做出贡献,将在很大程度上影响“一带一路”沿线未来经济发展的可持续性。尤其是在初期的设计和建设阶段,包括基础设施在内的建筑物未来几十年的碳强度就已确定,因此“一带一路”地区未来5〜10年的投资决策将极大影响全球碳排放轨迹和气候变暖程度。为保障发展中国家的环境可持续性和巴黎协定的落实,“一带一路”建设的绿色化,尤其是“一带一路”投资的绿色化,应成为“一带一路”倡议、投资和建设的核心内容。
“一带一路”投资绿色化将创造巨大发展机遇
为实现国家自主贡献减缓目标,各国相继制定了政策措施。在电力领域,绝大部分“一带一路”国家都提出大力发展可再生能源/清洁能源以及提高能效的政策措施;在交通部门,减排行动聚焦于提高燃油经济性和机动车排放标准、促进清洁燃料和技术应用、改善路网、发展公共交通等领域;各国基于自身情况制定了农业、林业、工业和废弃物部门的减排政策。与此同时,有越来越多国家开始利用市场机制促进温室气体减排。而在“一带一路”上的许多低收入国家和地区,现有的清洁供水、污水处理、固废处理等环保基础设施建设远远无法满足需求,未来增长潜力巨大。
“一带一路”上还有许多国家在规划和建设大量绿色基础设施项目,包括可再生能源、清洁交通、绿色建筑等,对沿线内外的投资者而言则意味着大量投资机会。清华大学与Vivid Economics合作的一项研究表明,要实现将全球温度提升控制在平均2℃之内,2018〜2030年 “一带一路”沿线在能源、交通、建筑和工业四个产业的绿色投资需求为12万亿美元。
这意味着在联合国可持续发展目标的背景下,加上气候变化、环境污染、资源紧缺等因素,“一带一路”绿色化发展趋势将带来全新的投资机会,全球包括绿色信贷、绿色债券、绿色基金和绿色保险等在内的绿色金融业务将得到持续大幅增长,绿色金融占全部金融业务的比重将持续上升。由于技术进步、商业模式创新和投资者情绪等因素的潜在影响,投资于“一带一路”的高碳行业和高风险环境行业可能面临显著的财务损失,全球已有数十家金融机构宣布不再提供煤炭等领域的新增贷款,包括渣打银行、苏格兰皇家银行等。
部分国家已开始尝试绿色金融体系建设
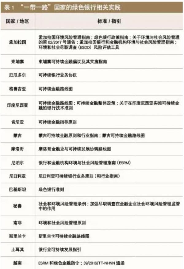
由于“一带一路”沿线多为发展中国家和地区,政府财力有限,未来这些地区的大量绿色投资将主要由私人部门提供。这意味着当地急需建立自己的绿色金融体系,以保证更多私人部门资金能够通过银行、证券市场和机构投资者进入绿色产业和绿色项目。过去几年,由于G20绿色金融研究小组的推动,部分“一带一路”国家已经开始着手绿色金融体系建设。截至2019年6月,“一带一路”沿线已有阿联酋、摩洛哥、马来西亚等12个国家的中央银行和监管机构加入央行与监管机构绿色金融网络(Central Banks and Supervisors Network for Greening the Financial System,NGFS)。央行与监管机构绿色金融网络是一个促进环境和气候风险管理发展和动员金融向支持可持续经济过渡的自愿性机构,由中、法等8个经济体共同发起,截至2019年6月,共有40家央行和监管机构会员。同时,有29个国家加入可持续银行网络 (Sustainable Banking Network,SBN)。可持续银行网络是一个独特的、自愿的新兴市场金融监管机构和银行业协会社区,由世界银行国际金融公司倡导成立,截至目前,其37个成员国共占新兴市场银行资产总额的85%,约43万亿美元;其中19个国家已陆续发布国家绿色银行业政策、指导方针、原则或路线图等行业自愿性规范,这些政策的重点是将环境和社会因素进行整合,纳入银行风险管理和决策过程,并关注绿色项目和绿色公司的资金流向。
从绿色债券市场来看,中国是全球最大的绿色债券发行国之一,2018年发行总额占新兴市场发行额的70%。近年来,不少“一带一路”国家也发布了本地的绿色债券指引,当地银行和企业开始运用绿色债券为绿色项目融资。此外,波兰、印尼、尼日利亚、斐济、塞舌尔、立陶宛等国家还发行了绿色主权债,印尼于2018年发行了首只绿色伊斯兰债券。
尽管不少“一带一路”国家已开始尝试构建绿色金融体系的部分要素,但如果视“一带一路”沿线为一个整体,其金融体系的绿色化程度和本土的绿色融资规模仍十分有限。比如,某个有统计数据的发展中国家,绿色信贷占其全部信贷的比例不到1%(该比例尚不到中国的十分之一);80%以上的非洲国家还未尝试过发行绿色债券等。在这些国家,发展绿色金融任重而道远。
绿色投资原则可助力国际资本绿色化
目前来看, 许多“一带一路”国家,尤其是“一带一路”沿线的低收入国家,由于本地的资本市场不发达,在很大程度上依赖国际资本为当地的基础设施建设提供支持资金。因此,“绿色国际资本”成为推动这些国家绿色投资和绿色发展的重中之重。

为推动国际金融机构和企业在“一带一路”沿线开展绿色投资,中国金融学会绿色金融专业委员会(绿金委)与伦敦金融城牵头多家机构,于2018年11月起草并发布了《“一带一路”绿色投资原则》,呼吁全球投资机构在“一带一路”的投资要强化环境友好、低碳和气候韧性等特征。这组原则从战略、运营和创新等层面提出了七条要求,包括公司治理、战略制定、项目管理、对外沟通及绿色金融工具运用等,供参与“一带一路”投资的全球金融机构和企业在自愿基础上采纳和实施。
绿色投资原则自发布以来,得到全球金融界的热烈响应。截至2019年6月,已有全球29家大型金融机构签署了该原则,其中包括参与“一带一路”投资的主要中资金融机构以及来自英国、法国、德国、卢森堡、日本、香港、新加坡、阿联酋、巴基斯坦、哈萨克斯坦、蒙古等国家和地区的大型银行、基金和金融服务机构。在2019年4月举行的第二届“一带一路”国际合作高峰论坛上,该绿色投资原则被列入成果清单,彰显了我国建设绿色“一带一路”的坚定决心。

为更好推动全球金融机构签署并落实,绿色投资原则设立了秘书处,通过开发实施工具、手册和案例,提供绿色投资能力建设服务,报告原则的相关实施和进展情况,组织研讨以下领域的绿色投资最佳实践:
※环境与气候风险评估,即在现有方法论的基础上开发易于使用的评估工具(如碳排放计算器),用于评估对气候和环境产生显著影响的新项目(如能源、交通等)及相关风险。
※环境与气候信息披露,包括总结信息披露方面的良好实践,为签署机构披露项目的相关信息提供指导。
※绿色金融产品创新,即组织研究如何以绿色金融产品创新弥合融资缺口,动员更多私人资本进入“一带一路”绿色项目。
※绿色供应链管理,包括召集绿色供应链管理领域具有先进经验的机构和专家,总结最佳实践,从而为签署机构提供参考。
此外,秘书处还将牵头组建“一带一路”绿色项目库,为金融机构(资金提供方)和项目业主(资金需求方)提供信息对接服务,提高“一带一路”投资的透明度。
“一带一路”绿色投资急需绿色金融能力建设
近年来,随着绿色金融在中国、英国、欧洲等部分国家和地区快速发展以及在国际社会的主流化,尤其是通过绿色债券、绿色ABS、绿色ETF等创新金融产品有效动员私人资本开展绿色投资,取得了显著的环境、社会和经济效益。“一带一路”沿线国家和地区也十分希望通过发展绿色金融,动员国内外私人资本参与当地绿色投资。但不少“一带一路”国家普遍存在能力不足的问题,如相当多政府官员和金融从业人员不了解绿色金融的基本概念,不熟悉绿色金融政策框架的关键要素,如绿色标准、信息披露、激励机制和产品体系等,急需外界的技术援助和能力建设服务。
在此背景下,清华大学绿色金融发展研究中心联合国际金融公司、中国环境与发展国际合作委员会(国合会)于2018年5月共同发起绿色金融全球领导力项目(Global Green Finance Leadership Program,GFLP),向发展中国家传播绿色和可持续投资的理念、方法和工具,搭建知识共享和能力建设平台。截至2019年6月,GFLP已举办三场能力建设活动,有来自54个国家的450多位代表参加,包括央行、财政部、金融监管当局、环保部门等监管部门和政府官员,以及商业银行、研究机构、绿色企业等行业从业人员。总体来看,GFLP项目受到参与者的广泛好评,同时衍生出更多针对绿色金融政策制定和标准体系建设的能力需求。
声明:本文仅代表作者本人观点,与绿色大产业大数据数服务平台无关,文章内容仅供参考。凡注明“来源:绿色产业大数据服务平台”的所有作品,版权均属于绿色产业大数据服务平台,转载时请署名来源。 本网转载自合作媒体或其它网站的信息,登载此文出于传递更多信息之目的,并不意味着赞同其观点或证实其描述。如因作品内容、版权和其它问题请及时与本网联系。