动力锂电池细分市场分析
作为电动汽车的关键零部件,动力锂电是影响整车性能、成本及用户使用体验的关键部件之一,也是整车成本中占比最大的零部件,其成本占整车成本的一半。细分来看,正极材料、负极材料、隔膜及电解液四大关键材料的成本占电池成本的八成以上。
1、正极材料:2019年产量突破50万吨,优势企业占据主要市场份额
我国锂电池正极材料产量快速增长,这主要得益于锂电池下游行业中手机、笔记本电脑、电动车等的快速发展,企业对锂电池正极材料的投资加大,新能源汽车的发展和国家政策的支持等。根据中国有色金属工业协会锂业分会调研情况,2018年中国锂离子电池正极材料的产量在36万吨左右,与2017年相比增长11.5%,2019年我国锂电池正极材料产量突破50万吨,达到53.7万吨。

(备注:2016、2017年产量增速为49.6%、99.9%)
在国内市场,目前仍有较多的企业在参与市场竞争,由于锂电池正极材料行业技术集成度高、下游客户对产品质量要求严格等原因,一些不具备核心竞争力的企业将会逐步退出,行业内的优势企业将占据越来越多的市场份额。近年来,我国锂电正极材料市场发展迅速,正极材料的产销量已占据全球的40%以上。国内主要正极材料企业产能如下:

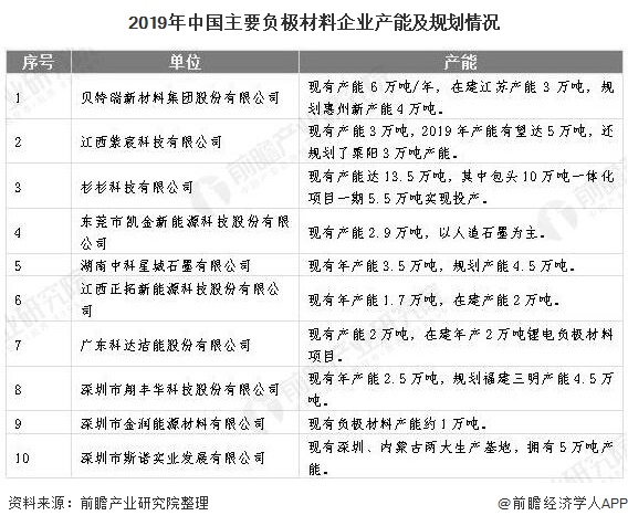
2、负极材料:2019年产量约在25万吨,行业企业竞争格局变化不大
近几年来,我国负极材料产量呈现逐年增长的趋势,2015年,我国负极材料产量达到了9.17万吨。2016年中国负极材料产量12.25万吨,同比增长33.59%。2017年,前瞻测算中国负极材料产量达到13万吨。2019年,国内负极材料的产量约在25万吨,人造石墨市场占比估计在75%以上,其市场占比进一步扩大,对于针状焦生焦的需求预计在明年保持坚挺。

(备注:2016、2018年产量增速为33.6%、47.7%)
从企业竞争格局来看,2019年,深圳贝特瑞、江西紫宸、杉杉科技占据前三位置,不过三者的市场占比差距在逐渐缩小。二梯队厂商,如湖南中科、深圳斯诺、深圳翔丰等企业受动力电池带动,保持较快增长。根据中国电池网发布的锂电池负极材料企业竞争力排名名单情况来看,行业企业竞争格局排名变化不大。

3、隔膜:高端隔膜基本依靠进口,恩捷股份逆袭排名第一
由于隔膜具备较高的技术壁垒,导致国产隔膜与进口隔膜在性能上存在较大的差距,导致国内隔膜市场大部分需要进口,尤其是高端隔膜基本依靠进口。根据起点研究院(SPIR)数据统计, 2019年上半年中国锂电池隔膜出货量13.8亿平方米,同比增长70%,主要原因有:隔膜出口量增长较大,主要企业为:恩捷、星源、捷力等;储能、3C数码及小动力拉动市场需求,加上动力电池稳步增长;政策出台补贴过渡期取消,因此二季度前二个月是行业冲量高峰时期。

2019年中国锂电池隔膜行业年度品牌榜单中,恩捷股份逆袭排名第一,其客户涵盖了国内一线电池企业,恩捷股份的逆袭完全可以证实行业的龙头是可以被打败的,几年前国产隔膜行业基础被星源材质、金辉高科和中科科技三家公司垄断。如今,恩捷股份毫无疑问成为海内隔膜行业的龙头企业,尤其是在湿法领域更是盘踞了弗成动摇的绝对市场份额。

4、电解液:2019年电解液出货量18.3万吨,竞争格局变化不大
我国电解液产量不断增加,近年来随着锂电池产业的成熟,国产锂电池电解液从2002年左右开始进入市场,并逐步取代进口产品。高工产研锂电研究所(GGII)调研显示, 2019年中国电解液出货18.3万吨 ,同比增长30%。

国内电解液厂商包括新宙邦、天津金牛、东莞杉杉、珠海赛纬电子、广州天赐等企业,其产品涵盖了高、中、低端市场,基本满足中国锂离子电池生产的需要,并有部分出口。

转自:前瞻产业研究院
声明:本文仅代表作者本人观点,与绿色大产业大数据数服务平台无关,文章内容仅供参考。凡注明“来源:绿色产业大数据服务平台”的所有作品,版权均属于绿色产业大数据服务平台,转载时请署名来源。 本网转载自合作媒体或其它网站的信息,登载此文出于传递更多信息之目的,并不意味着赞同其观点或证实其描述。如因作品内容、版权和其它问题请及时与本网联系。