化工催化剂在我国多个化工行业均有所应用,作为化工行业重要的原材料,化工催化剂行业与化工行业相辅相成,共同发展。
1、中国化工催化剂产能增长缓慢
根据国际纯粹与应用化学联合会(IUPAC)于1981年提出的定义,催化剂是一种物质,它能够改变反应的速率而不改变该反应的标准Gibbs自由焓变化。这种作用称为催化作用,涉及催化剂的反应为催化反应。
催化剂(catalyst)会诱导化学反应发生改变,而使化学反应变快或减慢或者在较低的温度环境下进行化学反应。催化剂在工业上也称为触媒。把催化剂应用于化工生产,能够生产出满足我们衣食住行的很多原料。
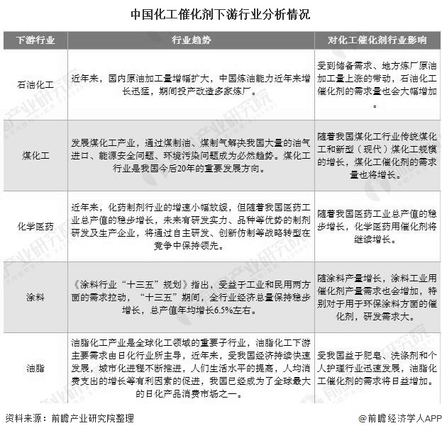
化工催化剂是工业催化剂的一种。广泛应用于石油化工、煤化工、化学医药、涂料、油脂等多个行业。我国化工催化剂主要应用领域为石油化工、煤化工以及油脂化工,其中石油化工领域催化剂应用场景最为广泛,涵盖精细化学工业品以及聚合物合成,需求量占化工催化剂总需求量的比重达到70%;
其次是煤化工领域,其化工催化剂需求量约占总需求量的15%,油脂化工催化剂需求量约占总需求量的5%。


中国石化催化剂公司是我国最大的化工催化剂生产企业,其母公司中国石油化工股份有限公司是我国最大的化工催化剂消费企业。
中国石化催化剂公司旗下共有12个分(子)公司,其中中国石化催化剂有限公司北京奥达分公司、中国石化催化剂有限公司上海分公司等7个分公司拥有化工催化剂生产装置37套,总产能超过20万吨,占我国化工催化剂产能的比重接近40%。
随着国家严格执行环保、能耗、技术、质量和安全等标准和准入门槛,不仅加大落后产能的退出力度,而且严格控制新增低端产能,我国化工催化剂行业产能增长缓慢。
2010年,我国化工催化剂行业产能为21.6万吨,产能利用率为65%。随着落后产能的淘汰,我国化工催化剂行业产能利用率逐渐提高,2018年我国化工催化剂产能约为50.2万吨。
催化剂作为重化工行业,随着2019年供给侧改革的深化,前瞻初步估算2019年产能增长率和2018年保持不变,产能接近51万吨。

2、中国化工催化剂供需发展平衡
2010年,我国化工催化剂产量约为15.2万吨。受日益严格的环保政策影响,加上供给侧改革,我国化工行业落后产能淘汰以及产业结构优化取得初步成效,对化工催化剂需求增长速度有所下降,我国化工催化剂产量增速整体上趋于下降。2018年,我国化工催化剂产量为38.7万吨,同比增长3.9%。前瞻初步估计2019年我国化工催化剂的产量将达到40万吨左右,产能和产量的差距进一步缩小。

注:2011、2013年产量增速为13.2%、15.8%。
我国化工催化剂消费量与我国化工产品产量由直接关系,2018年我国化工催化剂消费量约为40.6万吨,同比增长2.8%。前瞻初步估计2019年我国化工催化剂的消费量将达到41万吨以上。

注:2011年产量增速为12.6%。
转自:前瞻产业研究院
声明:本文仅代表作者本人观点,与绿色大产业大数据数服务平台无关,文章内容仅供参考。凡注明“来源:绿色产业大数据服务平台”的所有作品,版权均属于绿色产业大数据服务平台,转载时请署名来源。 本网转载自合作媒体或其它网站的信息,登载此文出于传递更多信息之目的,并不意味着赞同其观点或证实其描述。如因作品内容、版权和其它问题请及时与本网联系。