“新基建”指发力于科技端的基础设施建设,2018年底召开的中央经济工作会议首次提出5G、人工智能、工业互联网等“新型基础设施建设”的概念和定位,“新基建”涵盖了5G基站建设、新能源汽车充电桩、大数据中心、人工智能、工业互联网,特高压,城际以及城轨交通,涉及了七大领域和相关产业链。与“旧基建”相比,“新基建”的特点在于支持科技创新、智能制造的相关基础设施建设,以及针对“旧基建”进行的补短板工程。
2020年2月14日,中央全面深化改革委员会第十二次会议指出,基础设施是经济社会发展的重要支撑,要以整体优化、协同融合为导向,统筹存量和增量、传统和新型基础设施发展,打造集约高效、经济适用、智能绿色、安全可靠的现代化基础设施体系。

资料来源:中商产业研究院整理
一、新基建七大领域政策梳理
(一)中央层面
从2018年至今,共有7次中央级会议或文件明确表示加强新型基础设施建设,党中央和国务院重视程度不断强化,相关政策路线图日趋清晰。国家持续密集部署新型基础设施,在于新型基础设施具备新时代的丰富内涵,既符合未来经济社会发展趋势,又适应中国当前社会经济发展阶段和转型需求,在补短板的同时将成为社会经济发展的新引擎。作为数字经济的发展基石、转型升级的重要支撑,新一代信息技术引领的新型基础设施建设已成为我国谋求高质量发展的关键要素。

资料来源:赛迪、中商产业研究院整理
进入到2020年,中央多次提到新基建,国家高层对新基建的重视程度显著提升。2月14日,中央全面深化改革委员会第十二次会议指出,基础设施是经济社会发展的重要支撑,要以整体优化、协同融合为导向,统筹存量和增量、传统和新型基础设施发展,打造集约高效、经济适用、智能绿色、安全可靠的现代化基础设施体系。
3月4日,中共中央政治局常务委员会召开会议,研究当前新冠肺炎疫情防控和稳定经济社会运行重点工作。会议强调要选好投资项目,加强用地、用能、资金等政策配套,加快推进国家规划已明确的重大工程和基础设施建设。要加大公共卫生服务、应急物资保障领域投入,加快5G网络、数据中心等新型基础设施建设进度。要注重调动民间投资积极性。
在中央密集部署新基建背景下,新基建板块迎来“新风口”。

资料来源:中商产业研究院整理
(二)地方政府
根据2019年政府工作报告,北京等10省份要求推动人工智能发展。北京等7省份表示要加强工业互联网的建设。辽宁等6省份提出发展物联网。辽宁、黑龙江、江苏、福建、安徽、河南、四川、广西等至少8省份提出加快5G商用步伐,湖北要求加快5G产业化进程,北京、湖南提出加快5G新型基础设施建设。根据2020年政府工作报告,上海将“提升新一代信息基础设施能级,推进5G网络市域全覆盖”。贵州提出“超前谋划、大力推进新型基础设施建设”。湖北将“加快5G、工业互联网、冷链物流等新型基础设施建设”。内蒙古则“布局5G通信应用和大数据、区块链、物联网、人工智能等产业”。陕西提出“推动新一代信息技术、大数据、人工智能等新兴产业加快发展”。
2020年各省重点建设项目偏重于新基建项目。3月4日,湖南省发改委公布今年首批105个省重点建设项目清单,总投资额近万亿元,清单中共75个基础设施项目。3月5日,广东省发改委发布《2020年重点建设项目计划》,提出2020年共安排省重点项目1230个,总投资5.9万亿元,其中基础设施建设项目聚焦城际轨道、5G通信等。
江苏、浙江、江西、山东等省公布的重点项目清单均强调城际轨道、高铁、新型信息通信等新基建。浙江正制定新型基础设施建设投资指导意见。重庆提出“完善人工智能、智慧广电等新型基础设施”。新疆提出“推进人工智能、工业互联网、物联网等新型基础设施建设”。

资料来源:赛迪、中商产业研究院整理
二、“新基建”计划投资情况
根据中国银行研究院发布的《新冠疫情影响下中国“新基建”发展方向与政策建议》一文显示,未来,以5G为代表的“新基建”投资因兼顾短期拉动经济和中长期释放经济增长潜力的作用,成为点亮中国经济未来的新希望。中国银行研究院测算,2020年“新基建”七大重点领域投资总规模约为1.2万亿元。
由于新基建在政府会议和政策中的频繁亮相,以及全国各省市纷纷对于新基建的大规模投资计划。如:3月10日陕西省2020年重点建设项目出炉,2020年陕西省投资3.4万亿,包括三个经济发展工程、创新驱动发展工程、产业转型升级工程、现代农业与骨干水利工程、区域协调发展工程、文化旅游发展工程、社会事业与民生改善工程、生态环境治理工程。其中,在新基建方面:陕西以大项目为主,金额清楚,芯片为主攻方向。续建项目1.7万亿,312个项目,三个经济发展工程5980亿,创新驱动发展工程2325亿,包括三星12英寸闪存芯片一阶段450亿、西安奕斯伟硅产业基地30亿、西安产霸腾讯云大数据中心18亿等。新建项目8679亿,188个项目,其中创新驱动发展工程1224亿,包括三星12英寸闪存芯片二阶段1224亿、西安航天智能装备(工业机器人)产业基地11亿、渭南高新区物联网设备研发制造1亿等。以下是中商产业研究院对14个省市新基建项目投资情况汇总一览:

资料来源:中商产业研究院整理
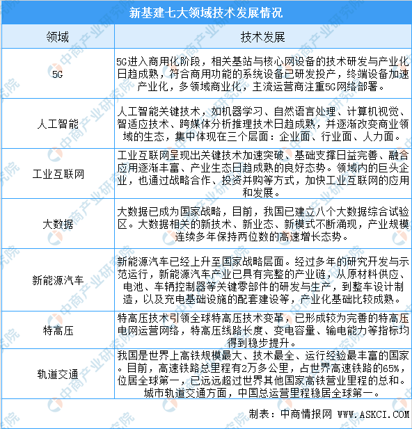
三、新基建七大领域技术发展
受新冠肺炎疫情的影响,我国总体经济不可避免地受到了短期冲击,因此,在全面建成小康社会的总目标下、在脱贫攻坚战的总任务下、在“十三五”规划的收官之年,推进重大项目落实完成、着力民生消费成为我国稳定经济增长的关键举措,也成为中央及多数地区共同的发展目标。
我国新基建七大领域技术发展整理如下:

资料来源:赛迪、中商产业研究院整理
纵观新型基础设施建设七大领域,可以分为两大类,一是布局5G网络、工业互联网、人工智能、大数据等为代表的新型基础设施建设;二是推动交通、能源等传统基础设施升级。一方面,5G基建、工业互联网、人工智能和大数据中心是以数字化信息网络为核心的基础设施,为构建智慧化社会、数字化产业奠定了基础。另一方面,新型基础设施建设所涵盖的新兴技术,将带动国民经济各行业的生产基础设施向数字化、网络化、智能化转型,从而有效推动我国各行业技术创新、产业创新和商业模式创新,促进新业态、新模式的发展,成为拉动新一轮经济增长的新动能和带动产业升级的新增长点。
数字基建谱系图

资料来源:赛迪
四、七大领域产业链及市场规模
(一)5G基站
5G发展,基站先行。5G基站的选址建设,是保证5G商用信号覆盖的基础,所以, 5G基站建设是5G产业布局的第一步。
2020年5G迎来大规模建设,5G基站目标不断刷新。通信运营商将正式开启5G大规模集采,带动产业链。从5G基站产业链来看,主要涉及上游规划涉及、中游建设/运维以及下游应用三大环节。其中根据工信部《关于2019年推进电信基础设施共建共享的实施意见》,5G基站规划原则为:规划先行、需求引领、市场化合作。在中游环节,涉及产业较多,包括基站设备、小基站、光通信设备、网络工程建设、无线设备、传输设备以及网络优化与运维等。产业链下游端,5G应用领域广泛,涉及物联网、智能装备、手机/移动终端等等。

资料来源:中商产业研究院整理
我国5G基站主设备市场规模预测

资料来源:公开资料整理,中商产业研究院
自2020年开年以来,先后北京、广东等20多个省市的2020年政府工作报告提及新基建,并且明确了5G发展目标。截至3月初据不完全统计,多省市地区地区明确规划了年内计划新建5G基站的数量,合计接近50万个。
全国各省市5G基站建设规模:

数据来源:中商产业研究院整理
(二)数据中心
目前,我国重点发展的各大新兴产业,如人工智能、远程医疗、工业互联网等,均需要以数据中心作为产业支撑。数据中心行业应用广泛,上下游产业链条完整。IDC产业链主要由上游基础设施、中游IDC专业服务及相关解决方案(云服务商为主)和下游最终用户构成。

资料来源:中商产业研究院整理
中国互联网行业发展迅速,政策支持、技术升级及商业模式的创新进一步推动数据中心发展,数据流量迎来爆发式增长,促使数据中心行业快速发展;2019年中国数据中心产业市场规模预计将达1561亿元,产业分工明确,全方面合作,差异化需求显现,产业分工逐渐明确。我国云计算和IDC行业发展较美国处于早期,IDC行业供需缺口仍较大,整体来看我国IDC市场增长潜力十足成长空间较大,预计2022年市场规模将达3482亿元。

数据来源:中国IDC圈、中商产业研究院整理
(三)人工智能
我国政府高度重视人工智能的技术进步与产业发展,人工智能已上升国家战略。人工智能市场前景十分广阔,随着人工智能技术的逐渐成熟,科技、制造业等业界巨头布局的深入,应用场景不断扩展。
从产业链来看,人工智能产业链主要有三个核心层:基础层、技术层及应用层。在基础层方面,计算技术得到广泛的运用,为人工智能技术的实现和人工智能应用的落地提供基础的后台保障,是一切人工智能应用得以实现的大前提;人工智能技术层,主要有语音识别、计算机视觉、深度学习领域。人工智能应用非常广泛,目前金融、汽车、零售、大健康、安防、教育等领域都有涉及。

资料来源:中商产业研究院整理
从市场规模来看,自2015年开始,中国人工智能市场规模逐年攀升。随着人工智能技术的逐渐成熟,科技、制造业等业界巨头不断深入布局。数据显示,2018年中国人工智能市场规模约为339亿元,增长率达到56.2%。据预测,到2019年,中国在人工智能的市场规模有望达到500亿元。

数据来源:中商产业研究院整理
(四)工业互联网
目前,随着互联网、物联网、大数据以及人工智能为代表的新一代信息技术的快速发展,与传统产业的加速融合,全球新一轮的科技革命和产业革命正蓬勃兴起,工业4.0时代即将带来,新的生产方式、组织方式和商业模式的不断涌现,工业互联网应运而生,推动着全球工业体系的智能化变革。
工业互联网产业链较长,上游通过智能硬件实现工业大数据的收集;中游为平台;下游为工业企业,任何单一层次或企业无法实现产业链通吃。
上游:硬件设备。上游设备厂和软件商主要是提供平台所需要的智能硬件设备和软件,支持数据采集、存储、分析和开发。需要的硬件设备主要包括各类传感器、工业级芯片、控制器、智能网关、智能机床、工业机器人。
中游:工业互联网平台。从架构看,工业互联网分为边缘层、IaaS层、PaaS层和SaaS层。边缘层(即工业大数据采集过程)是工业互联网发展的基础。IaaS层主要解决的是数据存储和云计算,涉及到的设备如服务器、存储器等。PaaS层提供各种开发和分发应用的解决方案,如虚拟服务器和操作系统。SaaS层主要是各种场景应用型方案,如工业APP等。
下游:典型应用场景的工业企业。当前最有潜力上云的工业设备企业包括五类:一是高耗能设备,如炼铁高炉、工业锅炉等设备;二是通用动力设备,如柴油发动机、大中型电机、大型空压机等设备;三是新能源设备,如风电、光伏等设备;四是高价值设备,如工程机械、数控机床、燃气轮机等设备;五是仪器仪表等专用设备,如智能水表和智能燃气表等。

资料来源:中商产业研究院整理
数据显示,2018年中国工业互联网市场规模达到5318亿元,2019年市场规模突破6000亿元,预计到2020年,中国工业互联网市场规模将近7000亿元。中国是全球制造业和产业发展的大国,随着产业政策逐渐落点,市场空间将有望加速。中国的工业互联网企业在赋能智慧城市、智能交通、政府管理的前景巨大,市场规模有望达到万亿市场。

数据来源:中商产业研究院整理
(五)特高压
特高压是目前全世界最先进的输电技术。特高压是指,电压等级在交流1000kV及以上、直流±800kV及以上的输电技术,具有输送容量大、传输距离远、运行效率高和输电损耗低等技术优势。具体来看,以特高压直流线路为例,输电功率是现有500千伏直流输电的5-6倍、送电距离的2到3倍。
从特高压产业链来看,特高压可以分为特高压直流输电线路,涉及的关键设备包括换流阀、换流变、控制包括、直流场设备等;特高压交流输电线路,涉及的设备包括组合电器、变压器、电抗器等。应用方面,特高压主要定位于我国西南大水电基地、西北大煤电基地等超远距离、超大容量外送输电工程。

资料来源:中商产业研究院
特高压电网可分为±1000kV交流变电网和±800kV直流电网两类。其中,特高压直流电网在点对点长距离传输、海底电缆、大电网联接与隔绝等领域优势突出;特高压交流输变网在构成交流环网和短距离传输领域优势突出。截至2019年6月,国家电网特高压已建成“九交十直”,此外还有核准在建“三交一直”工程。目前,除了新开工的陕北—湖北±800千伏特高压直流工程,国家电网其他已经开工建设的项目也已全面复工。
根据2020年2月份国家电网发布的《2020年重点工作任务》,国家电网2020年年内将核准南阳-荆门-长沙、南昌-长沙、荆门-武汉特高压交流,以及白鹤滩-江苏、白鹤滩-浙江特高压直流等七条特高压工程,并开工建设白鹤滩~江苏特高压直流、华中特高压交流环网等工程。2019-2020年,特高压工程进入交付高峰。

数据来源:国家电网、中商产业研究院整理
根据国家电网发布的2020年重点工作任务计划表明,2020年内计划完成7条特高压线路核准工作,计划开工线路3条,剩余4条线路将在2021-2022年陆续开工。从项目周期来看,特高压线路建设周期为2-3年,因此随着新核准线路建设的陆续推进,2020-2025年我国特高压线路长度将保持稳定增长,预计到2025年有望突破4万公里。

数据来源:国家电网、中商产业研究院整理
(六)城际交通
城际高速铁路和城际轨道交通是新基建带动投资最大、民生最关注的领域之一。随着我国城市化的发展,轨道交通更应该服务于在城市群间的人员流动,关注如何提高出行效率,降低乘客的换乘次数和换乘时间,降低整体出行成本。城际高速铁路、城际轨道交通吸收融合了我国一系列先进技术,通过新基建的方式,将对既有的交通方式进行赋能,推动轨道交通的数字化、智能化发展。此外,城际高速铁路和城际轨道交通让出行更方便快捷,引领城市群发展,城际铁路建设拉动经济增长,因此我国积极发展城际高速铁路和城际轨道交通。
就产业方向而言,城际高速铁路和城际轨道交通的产业链条非常长,涉及设计咨询、原材料、建筑施工、装备制造、运营维护,下游应用运输服务行业,同时衍生诸多增值服务。

资料来源:中商产业研究院整理
轨道交通装备是我国在高端制造领域的重要组成部分,也是自主创新程度最高、国际竞争力最高的行业之一。经过多年的发展,我国轨道交通装备已有质的飞跃,市场规模不断扩增。2019年我国轨道交通装备市场规模突破7000亿元,预计2020年市场规模有望超7700亿元。基建投资提速,利好轨道交通装备行业发展。

数据来源:中商产业研究院整理
(七)新能源充电桩
充电桩是为电动汽车充电的充电设施,其功能类似于加油站里面的加油机,可以固定在地面或墙壁,安装于公共建筑(公共楼宇、商场、公共停车场等)和居民小区停车场或充电站内,可以根据不同的电压等级为各种型号的电动汽车充电。充电桩的输入端与交流电网直接连接,输出端都装有充电插头用于为电动汽车充电。
充电桩市场产业链涉及到的主体包括充电桩设备生产商、充电运营商、新能源汽车等。

资料来源:中商产业研究院
近年来,我国公共充电基础设施保有量持续高速增长,截至2019年12月底,全国充电设施较去年新增超过12.85万台。据中国电动汽车充电基础设施促进联盟数据显示,2015-2019年我国公共充电桩保有量持续保持增长。2015年底,我国公共类充电设施保有量仅为57792台,截至到2019年已达到516396台。
此外,据最新数据显示,截至2020年1月,公共类充电桩累计达53.1万台,其中交流充电桩30.1万台、直流充电桩22万台、交直流一体充电桩488台。

数据来源:中国充电联盟、中商产业研究院整理
除了充电桩以外,充电站也得到长足发展。据统计,全国充电站保有量由2015年的1069座增加到2019年的35849座。此外,据最新数据显示,截至2020年1月,全国各省份充电站数量最多的为广东省,共5333座,其次分比为上海市4096座、江苏省3809座、北京市3714座、浙江省2358座、山东省2071座、河北省1582座、湖南省1353座四川省1314座、湖北省1232座。

数据来源:中国充电联盟、中商产业研究院整理
五、新基建行业发展机会
(一)发展趋势
“新基建”投资潜力巨大,经济社会效益显著。未来5G网络建设投资将达到1万亿以上,带动的产业链上下游以及各行业应用投资将超过数万亿投资,将有助于培育繁荣互联网经济、人工智能、互联网金融等新技术新产业,带动十几万亿产值的新经济,为抢占全球新一代信息技术制高点奠定坚实的基础设施。
“新基建”是我国保持下一时期经济高质量发展的重要推手,是对冲疫情和经济下行最简单有效的办法,短期有助于扩大需求、稳增长、稳就业,长期有助于释放中国经济增长潜力,推动改革创新,改善民生福利。由新旧基建对比可推断出,“新基建”与“新动能”是一种乘数效应的体现,完全符合中国当前需要发展的多种目标。
(二)进入机会
总体看,狭义“新基建”的占比相对偏低,仍需政策发力以促进其持续发展。第一,新基建的占比持续升高,但目前传统基建仍占主导地位;第二,从新基建的分项来看,轨道交通、园区开发等致力于传统基建补短板的广义新基建占绝大多数,而5G、大数据等狭义新基建行业的占比不足50%。因此从短期来看,传统基建仍是当前稳增长的主导力量,但往后看,随着政策的不断引导和信息技术的持续发展,5G、大数据、人工智能等狭义新基建有较为广阔的发展空间。
2020年是十三五的收官之年,5月22日上午9时,十三届全国人大三次会议在人民大会堂开幕,国务院总理李克强作政府工作报告。报告首次对今年不设全年经济增速具体目标。不设经济增速目标,是基于当前宏观形势实事求是作出的清醒判断。疫情平稳后逆周期调节力度有望加码,基建可能再次承担稳增长重任。“新基建”是未来发展的短板,这些领域是兼顾短期刺激有效需求和长期增加有效供给的最佳结合点,是中国经济跨越中等收入陷阱、迈向高质量发展、创新发展的大国重器。
转自:中商产业研究院
声明:本文仅代表作者本人观点,与绿色大产业大数据数服务平台无关,文章内容仅供参考。凡注明“来源:绿色产业大数据服务平台”的所有作品,版权均属于绿色产业大数据服务平台,转载时请署名来源。 本网转载自合作媒体或其它网站的信息,登载此文出于传递更多信息之目的,并不意味着赞同其观点或证实其描述。如因作品内容、版权和其它问题请及时与本网联系。