2020年3月19日,农村农业部制定《我国生物农药登记有效成分清单(2020版)》(征求意见稿),包括101种产品。截至2020年5月底,我国共用生物农药产品登记数量1220个,其中以生物化学农药为主。
农药产销呈稳定 杀虫剂仍占主流
产品的产销率反映了销售对生产的实现程度,即生产与销售衔接状况,这一比率越高,说明生产符合现实需要的程度越大,反之则越小。纵观2015-2019年我国农药行业的产销率的情况,2016年我国施行更高规格的环保核查、安检行政管理,对行业产销产生了较大的影响,导致2016-2017年期间对农药行业产销率影响较大。企业对政策脱敏后,2018-2019年农药行业产销趋向稳定。随着整体企业的对环保核查、安检规范等政策,认知度的统一和稳定性加强,未来产业产销稳定将成为常态。2019年我国农药销量达到204万吨,产销率达到99.1%。

目前我国实行严格的农药登记管理制度,根据农业信息网数据显示,截至2020年5月底,我国有效期内登记在案的农药产品共41614种,其中杀虫剂17604种,占比为42.3%;杀菌剂和除草剂登记在案种类分别为10971种和11082种,占比分别为26.3%和26.6%。

政策大力支持生物农药
2020年2月6日农村农业部印发的《2020年种植业工作要点》中对农药行业的核心要点是确保农药利用率提高40%以上,其他工作要点包括对现有的农药残留制定标准、编制农药发展规划、印发农药包装废物回收办法、为生物农药和高毒农药替代产品开通“审批绿色通道”。

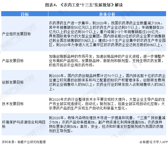
为促进农药行业产业升级,工信部发布了《农药工业“十三五”发展规划》。规划提出了一系列发展目标及措施,我国农药工业将坚持走新型工业化道路,以创新发展为主题、以提质增效为中心,进一步调整产业布局和产品结构,推动技术创新和产业转型升级,减少环境污染,满足现代农业生产需求,并提高我国农药工业的国际竞争力。

生物农药中以生物化学农药为主
在国际上,生物农药的具体定义目前还没有明确的标准答案。根据我国药检所相关负责人的描述,我国对生物农药也没有统一明确的标准和定义,而是在《农药登记资料》中分别对生物化学农药(性诱剂等)、微生物、植物源农药、转基因生物、天敌生物等分别进行了定义:

2020年3月19日,农村农业部制定《我国生物农药登记有效成分清单(2020版)》(征求意见稿),包括101种产品。按照上述清单在农药信息网进行查询,截止2020年5月底,微生物农药登记47种产品,实际登记产品数量434个;生物化学农药28种产品,实际登记产品数量513个;植物源农药26种产品,实际登记产品数量273。

在微生物农药登记的产品中,苏云金杆菌登记产品数量最大,达到176个;其次是枯草芽孢杆菌的73个、球孢白僵菌24个、棉铃虫核型多角体病毒21个。在微生物农药登记的产品中,主要以细菌类为主,病毒类为辅。

在生物化学农药登记的产品中,赤霉酸登记产品数量最大,达到142个;其次是萘乙酸的58个、氨基寡糖素56个、芸苔素内酯53个。在生物化学农药登记的产品中,主要以天然植物生长调节剂类为主,天然植物诱抗剂类为辅。

在植物源农药登记的产品中,苦参碱登记产品数量最大,达到116个;其次是印楝素的26个、鱼藤酮22个、蛇床子素18个。在生物化学农药登记的产品中,主要以天然植物生长调节剂类为主,天然植物诱抗剂类为辅。

生物农药的替代空间大
按照2020年3月19日,农村农业部制定《我国生物农药登记有效成分清单(2020版)》(征求意见稿)查询,截至2020年5月份,我国现有登记的生物农药产品共计1220个,而我国有效期内登记在案的农药产品共41614种,生物农药登记产品仅占总农药产品的2.9%。我国农药仍以化学农药为主,生物农药的替代之路道阻且长,但发展潜力巨大。

附:《我国生物农药登记有效成分清单(2020版)》(征求意见稿)中对应的产品及其登记数量

转自:前瞻产业研究院
声明:本文仅代表作者本人观点,与绿色大产业大数据数服务平台无关,文章内容仅供参考。凡注明“来源:绿色产业大数据服务平台”的所有作品,版权均属于绿色产业大数据服务平台,转载时请署名来源。 本网转载自合作媒体或其它网站的信息,登载此文出于传递更多信息之目的,并不意味着赞同其观点或证实其描述。如因作品内容、版权和其它问题请及时与本网联系。