原创 艾瑞 艾瑞咨询
碳中和丨研究报告
前言:
复活节岛位于南太平洋东部,向东距离智利大陆本土约3600公里,荷兰航海家罗赫芬于1722年4月5日复活节发现并登上该岛,该岛因此而得名。复活节岛因巨大的石雕像和大石城遗迹驰名于世,也为人类文明留下了一个疑团,即:如此恢弘的文明,为何今天如此凋零?随着研究的逐步深入,这个谜团也逐步解开。
15世纪时,复活节岛上的森林已经消失,绝大部分树木灭绝,动物随之灭绝。由于森林消失,人们找不到木材建造船只,也就再也无法出海捕捉海豚。他们只能在浅海捕鱼,使得浅海的生态也遭到了严重的破坏,甚至连海贝也基本被吃光。随后复活节岛民由捕猎者转为农民,开始耕作。但森林消失带来的水土流失,让土壤变得越来越贫瘠。最终,当时具有世界上最为发达社会组织形式的复活节岛,只剩下孤独的石像能证明曾经的灿烂……
复活节岛的教训是工业时代人类以消耗能源为代价取得经济发展的一个古老缩影,这个缩影以碳循环的形式,变成了盘旋于人类文明头上的一朵阴云。然而当下所有有关碳中和的行动,都尚不能真正使碳循环恢复健康状态。所以,作为一种理念与行动兼具的碳中和,必然将矛盾的焦点转移向能源最终消耗载体,也就是城市,以及直接消耗能源的工业生产环节。在完美碳中和状态下,人类的社会组织形式、城市环境、居住状态和生产能耗率都将得到颠覆性优化。
碳中和的起源与重要性
一个老词的新生命
地球上的碳中和,可以追溯到35亿年前
就目前的研究来看,被科学界普遍认可的是地球形成于46亿年前。在形成之初,地球的地质活动十分剧烈,所以产生了超大量的二氧化碳。以现在我们的认知,二氧化碳是破坏环境的有害气体,但在当时,这些超量的二氧化碳很好的保护了地球,温室效应使地球得以留住来自太阳的能量。而到了35亿年前,地球孕育出了第一种生命——蓝藻。这种最初的原核生物,历经20多亿年的时间,将地球上超量的二氧化碳,通过光合作用转化为氧气,并将大量的碳固化下来,这才逐步形成了今天我们适宜地球生命生存的自然环境。在这第一轮的碳中和过程中,蓝藻和后续其他动植物的作用下,原始地球中那些超大量的碳,都以煤、石油、天然气以及最重要、储量最大的页岩气、页岩油的形式,储藏在地壳里。
随着科技的发展,文明的进步,人类进入工业时代,对化石能源的依赖与日俱增。当今维持世界能源正常运转的代价,就是将过去首轮碳中和所固化下来的碳,挖掘出来重新释放它们的化学能,进而将二氧化碳再度排放到大气中。所以这就给地球环境带来了“倒退”的风险,也是基于这种认识,新一轮碳中和在环保、政治和经济的博弈下徐徐展开。


严峻的碳排放形势
想让国际社会客观看待中国排碳量是不可能的
目前碳中和集中于二氧化碳方面的讨论,但实际上,高压电力设备绝缘使用的六氟化硫;半导体生产中作为氯氟碳的替代物的全氟化碳;一氧化氮、甲烷等气体,都是碳中和的目标。而在国际上,这些气体也是折合成二氧化碳当量,作为目标予以管控的。在联合国常任理事国中,中国的二氧化碳排放量在2000年以后加速上升,截至2019年,中国全年二氧化碳排放量高达106亿吨,已经遥遥领先全球。造成这种现状的原因是多方面的,而也正是因为原因过于复杂,中国的碳中和问题才更难得到国际社会的客观对待。所以于中国来说,碳中和是势在必行的国策,它将对未来中国社会和商业模式产生巨大影响。

不出大气层的新航天
能源关乎国际竞争格局,也关乎一个国家的科技走向
蒸汽机的发明对于人类科技的走向起了决定性的作用,工业革命以后,人类对能源的需求量大幅增加,为了满足蒸汽动力对能源的需求,燃烧产生提供能量的资源,就成为几乎唯一的手段,这种能源利用模式至今都在社会和科技领域发挥着统治性的作用。中国近代在自然科学领域上处于不利地位,所以中国国家的工业化起步比较晚,在成为世界工厂以后,中国对间接太阳能的需求呈指数型暴增,所以其燃烧化石资源获取能源的百分比陡增。法国由于政治原因和地缘方面的原因,国家整体放弃了化石能源,转而使用核能。所以其通过化石燃料获得能源的占比在全球发达国家中最低。其余工业化国家其能源需求对化石燃料的消耗基本维持在正常水平。
而碳中和目标的提出,实际上是需要让人类对能源的供需恢复到“自产自销”的阶段,而不是一直向化石能源索取。由此引发的关于能源生产的技术革新,与工业制造低能耗化的技术革新,都将对未来产生深远影响,如果说蒸汽机改变了人类能源的历史走向,那本轮碳中和极大可能会使人类的科技线再度转折。从某种程度上说,就是让人类在面对地球时以“孤立无援”的拜访外星的情况作为思考基点,是不出大气层的新航天产业。

以碳中和为名义的产业升级
中国若实现碳中和,对国内能源和制造业会产生颠覆性影响

碳中和对中国的颠覆性影响
碳中和导致的中国能源革命
短期会针对火电进行改造,中长期布局清洁能源
如前文所述,本轮碳中和会从能源结构上和制造工艺能耗上两个方面彻底改变中国。所以从能源角度看,由于中国在煤炭资源上的优势,中国火力发电从操作上和经济成本上是最好的选择。因此目前中国火力发电装机量占全国的56.8%,所以中国的能源结构势必发生深远的转变,这会从原材料生产、到发电设备制造、再到到居民用电习惯等全产业链产生影响。就目前的规划看来,未来30年火力发电机组将不会有明显的增量,多半是以调峰用电、或老旧改造、或碳中和化改造为主。水电受制于自然资源的限制也难有大幅增长。核能受制于技术和安全因素,虽然有明显的增量,但整体装机量并不多。所以风电和光电作为匹配中国辽阔国土的最优选择,在规划上就会得到最优先考量。未来30年如果没有新的能源技术革命爆发,中国风光电的装机量将分别增长599%和831%。
风和光作为自然资源是星球依靠自然规律产生的能源,对这些能源的应用,是任何航天探索得以为继的基础,所以中国的能源革命就是要在这个基础上有所改善。

清洁能源在装机量之外的问题
由于自然资源的不稳定性,电调峰解决方案将成为发展关键
以目前的气象手段来说,对风的预测准确率很低。光伏在夜间则丝毫不起作用,并且白天不是用电高峰。所以中国新能源产业发展必须解决电调峰问题。目前有多种技术辅助实现电调峰,电池技术、抽水蓄能电站、水库库容比较大的电站、氢能源,还有传统火电站的碳中和改造,生物能源发电等。由于这些技术的适用时间不同,所以在建设中需要综合使用。
不久前,国家能源局、国家发改委联合发布了《关于加快推动新型储能发展的指导意见(征求意见稿)》,文件指出新型储能装机规模达3000万千瓦以上。未来再建的新能源电厂,则必须配备储能发电机组,装机比例为10%,即电厂发电机组装机量的10%,是储能发电机组的最低装机量。这就意味着,如果实现2050年的能源结构改革,那么至少需要4.3亿千万的储能发电机组。从目前国家电网披露的信息来看抽水蓄能电站在建装机量为4160万千瓦,加上已经在运行的2073千瓦,距离目标还不足25%。并且抽水蓄能电站也不能解决全部问题,在西部一些缺水地区,抽水蓄能不可能实现,所以未来多种储能技术将得到均衡发展。其中氢能源由于其泛用性比较广,所以前景较大,但氢能源的运输网络是否会得到国家的政策和资源倾斜,是需要再观察的事情。

特高压的网络打造与天然气管道的共用问题
中国的幅员辽阔既为清洁能源的获取创造了条件,也为能源运输带来了问题。中国对能源需求量大的地区集中在东部沿海地区,而清洁能源的生产则大多集中在西北和西南地区,虽然核能因安全问题主要集中在东部沿海地区,但其总量不足以支撑庞大的电能消耗。所以电能传输的特高压网络对于中国清洁能源的使用来说是至关重要的问题,目前特高压已被列为中国新基建七大项目之一,在国家大力扶植的环境下,未来将得到妥善解决。
但是另外一个问题则更需要注意,即氢能作为解决电调峰问题的备选方案之一,其运输问题在当前中国的体制框架下,可能会遇到阻碍。氢是可通过电解水的方式利用多余的可再生能源制成,也可通过甲烷水蒸汽重组转化法制成。它可以按照最高10%的体积比例在天然气管网中与天然气混合,无需进行系统改进即可用于供热或发电。但天然气的运输网络与国家电网从属于不同机构,其协调涉及利益分配与未来能源主导权等诸多大问题。这在中国非常难办,如果氢能源想要得到更多资源倾斜,那氢能源汽车体系的打造将是很好的助力。


智能电网是输配电的核心工程,它将影响中国未来城市状态
目前关于智能电网,普遍着眼点在于优化能源分配与传输。这一方面源于城市的确是耗能大户,另一方面也源于现在技术运营颗粒度比较粗。但是当下,无论是技术领域的精细化趋势,还是碳中和不出大气层的新航天化发展,都倒逼着城市反思自身能源的可循环利用上。所以分布式发电与新能源微电网就变成了未来城市自身可生产能源,实现能源自产自销的基础设施。目前,能够转化二氧化碳等温室气体的所有手段,都无法逆转这个过程。所谓的碳捕捉和碳封存,仅是把二氧化碳收集起来,不排到大气中而已。所以未来的城市本身就是能产生能源的电厂,各类民用发电设备、城市节能改造、绿色建筑的设计理念会改变城市的状态。在这之前,智能电网的打造,民用发电设备并入国家电网的便捷性将是促进这个进程的关键一步。
目前国家个人能源的生产入网工作已经开始,由于电价由国家制定,所以不涉及经济性测算的问题。具备发电能力的建筑和机构只需要填写相关的申请表,就可以完成入网工作。不过由于现阶段发电设备的效能问题,城市自生的电能对空间的要求比较大,主要依靠大型仓库的房顶铺展太阳能电池板。

迫在眉睫的碳捕捉与碳封存
碳捕捉与碳封存技术并不治本,但势在必行
碳捕捉与碳封存技术,是目前工业生产环境下,最直接针对碳排放进行控制的手段,对碳中和之前的碳达峰目标有立竿见影的效果。由于其对传统能源企业来说,改造起来最容易落地,所以碳封存和碳捕捉技术最核心服务的是为电调峰预备的火力发电站,这样中国庞大的火力电站就不至于全部作废,从宏观视角上看,属于资源利用的最大化策略。
单就碳捕捉技术来看,主要分为三段:燃烧前、燃烧中和燃烧后,其技术实现原理各异,但当前均没有大规模应用。当捕捉以后,就需要进行碳封存。碳捕捉与碳封存全部完成后,将会给现在的能源企业增加巨大的财务负担。
目前碳封存的技术非常原始,仅仅是将捕捉到的碳进行填埋,这设计运输和封存的双重成本支出。

解决中国排碳问题不能仅靠能源产业
中国绿色产业与经济增长的协调性将得到加强
1990年以来,全球森林面积最多的六个国家和地区,除巴西和加拿大以外,都处于增长态势。而且从增速上看,中国增长接近40%,数据上遥遥领先于其他国家。这得益于中国近年来对环境的重视。欧洲等海外地区也借助中国的绿化行动获取了大量碳汇。绿色产业和中国追求经济增长的需求之间存在一些断层,这一方面源于绿色产业的经济性在过去没有得到重视,也没有充分开发,另一方面也源于科学技术和绿色理念长期游离于经济最繁荣的场景。这两方面原因都会在本轮碳中和浪潮下得到改善,使绿色产业和经济发展之间互助发展。

自然资源稀缺引导绿色产业变革
森林的极限也无法中和碳总量,导致产业向非传统领域渗透
从国家统计局公布的数据看,中国最后一次林业普查中森林面积22044.6万公顷,森林覆盖率为23%。虽然植树造林是国家大力提倡的事,但并非所有土地都可以种植林木。在林业体系中有宜林地的概念,全中国所有可种植森林的面积加在一起,也只有32591.1万公顷。这些宜林地全部转换为森林后,中国的森林覆盖率也不过33.95%,更不用说森林质量本身也不高的问题了。所以,由中国碳中和引发的关于绿色产业革命的问题,势必会从传统的林业本身,向其他关注碳中和的非林业传统领域去渗透,以求更好的解决问题。

新林生长最快,所以活立木蓄积量增速最快
按照树龄划分,森林可分为:幼熟林、中熟林、近熟林、成熟林及过熟林五个级别。但林木最为茂盛的成熟林虽然光合作用强度最高,但固碳效果并不是最好的。幼熟林,中熟林和近熟林中,树木木质部的增多主要依靠吸收二氧化碳完成,所以越是年轻的森林,碳中和能力反而更强。而林木木质部的增加,也就是森林蓄积量的概念,是评估和衡量碳中和的核心指标。按照不同的树种和森林质量,每生长1立方米林木,可吸收1.3至1.83吨二氧化碳。

附录

当前体系下控碳的可行模式
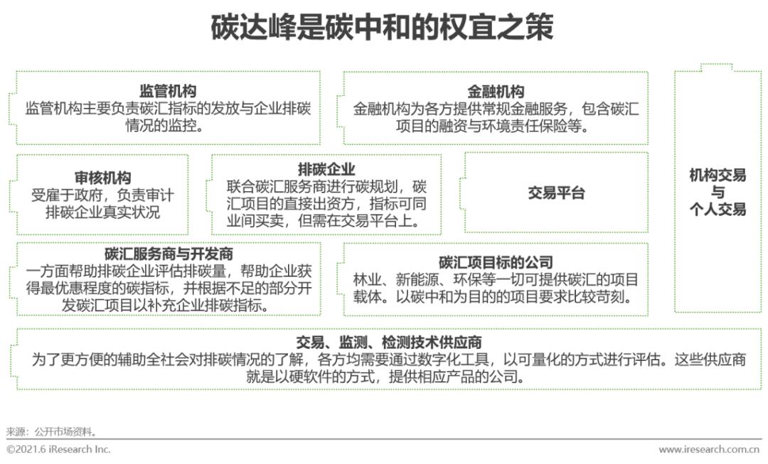
碳达峰是碳中和的权宜之策
指标+碳汇的管理方式目的是控制总量,为改造争取时间
从前文结论看,能源和绿色环保产业均无法只通过自身的改善就解决碳中和问题,它涉及全社会各产业的合力,但这需要时间。所以在达成完美碳中和的状态之前,需要通过碳达峰来进行阶段性的管理。一方面限制各行各业粗犷式使用能源的习惯,另一方面也完善机制为未来做铺垫。目前,中国采用指标+碳汇的方式进行管理。从社会整体来看,一共九方势力参与全部指标与碳汇方面的工作。以现在的情况看,这九方势力将成为未来中国碳交易领域的核心参与方,并且现有的机制和流程亦将成为未来的标准操作。

碳指标的操作全流程
碳汇服务商与项目开发商的作用非常重要

现行框架下的注意事项
并非所有的项目都可以成为交易所认可的碳汇项目
未来保障指标+碳汇体系能够有效的控制中国排碳总量,在制度设计和项目审核过程中,有一系列严格的限制条件。自碳中和一事进入国际视野尚未发酵之时,中国就已经在全国范围内做了相关的部署。全国范围内共签发了6000万吨左右的碳汇指标,目前已经消耗约2000万吨,但此事在2017年后所有提交的碳汇项目审批已被暂停。原因有二:一方面碳中和现由生态环境部统一管理,但要处理的问题太多,尚无余力着手进行于碳资产相关的评估工作,这件事在未来会下放到各地环境交易所进行审批;另一方面,目前申请审批的项目过多,所以在交易还不活跃的情况下,新进入的碳汇指标会对之前试点地区的碳汇价格造成冲击。不过即便未来碳汇项目审批再启动,也会在项目申报、项目内涵和项目交易,这三个环节存在很多注意事项。

现行框架下的短期问题
体系庞大导致推进缓慢,基础参差不齐导致标准制定较慢
从指标+碳汇现行体系的九大参与方来看,核心参与者排碳企业大多是能源和制造业大户,它们普遍体系庞大并且使它们内部顺利运转的机制也非常固定,虽尚待验证,但业内普遍认为如果随意变动这些规则机制,会严重影响运转效率;产生碳汇指标所涉猎的林业、新能源等行业亦拥有庞大的体系,面临的问题与排碳企业类似;监管机构、金融机构等,一来并非最直接参与碳中和实际运维的势力,二来本身也有更为重要的目标要完成,心思不会全在碳中和上面;至于那些碳汇项目的开发商和服务商,很多也是各地方大型企业孵化出的子公司,所以碳中和一事统合能力非常弱,推进相对缓慢。
另一个问题在于排碳企业本身,虽然在碳中和项目上有明确的条款规定项目资质。但是对于全中国企业的真实排碳情况,却没有统一的、科学的和可量化的基础设施。这一方面源自排碳企业节约成本的考量,不愿意多负担监测和控碳设备。另一方面也源自过去技术型企业不愿意在一个没有经济前景的行业上加大投入。这也使得与碳中和息息相关的全产业链,失去了解决问题的共同数据库,即便有数据库也是指标和方法各自为战,难以达成一致。
基于这两点突出的问题,中国碳中和全产业链条中的参与企业,都有“隔靴搔痒”之势。所以我们认为,当下能够打破这一局面可以有“由上而下”和“由下而上”两种突破方式。

完美碳中和下的社会改造
城市生存空间产生的剧变
城市碳中和产业的兴起,楼宇升级与智慧建筑
如前文所述,中国作为新兴的工业大国排碳量巨大,所以单靠能源业、制造业,甚至依托林业等绿色环保产业,都不可能解决中国的碳中和问题。所以碳中和问题的解决必然向这两个行业外寻找出路,城市作为能源和制造产业的最终需求方,便成了一个重要的突破方向,也是更为治本的一个方向。其目的有二,第一是减少城市对能源的浪费;第二是让城市本身也变成能源的提供方。这项改造涉及社会生存理念本身,要以移民陌生行星的思路进行城市整体规划,所以在城市规划之初,就不能过度依赖已有的能源体系供应。这样一来,城市个体建筑单元的能源自循环能力就必然需要加强,“以树为屋”的整体理念会得到贯彻。但在这一步达成之前,对现有建筑的改造是短期内的城市发展趋势。


生产能源应用的改革
用更少的能源完成等价的功能是未来全社会的共同课题
21世纪以后,欧美等国的人均能源使用量呈现出微弱下降的趋势,一方面源于大量企业在全球人力成本低的地区构建自己的供应链体系,导致中国等亚洲地区制造能耗陡增;另一方面也源于欧美企业实行“U型战略”,在本国以科技研发为核心职能的总部,也对生产环节中降低能耗问题起到了推动作用。
从现阶段评估碳中和这件事,城市作为人员聚集地,它是能源消耗的最终端需求,所以要对城市进行改造。而生产环节是排碳量直接产生的原因,一味的中和与节约,不去溯源亦无法解决碳中和问题。并且如果想要降低生产环节的能耗问题,在中国势必会让粗犷式的生产经营脱胎换骨,这对于中国数年来无法妥善解决的产业转型问题也有帮助。

遥感在碳中和领域的应用
特殊地形估测,城市绿化监控,行政KPI监控,全球数据库
除了城市以外,绿色产业是根本上治理碳中和的产业,主要是绿色植被的培育与养护。但常规的监测手段比较原始,依靠人工工作进行实地测试,并估算林木体量和健康状态。耗时费力成本高,无法形成实时的动态数据,而且对于非常规意义的林区,比如城市植被的生长情况,几乎没有效用。而且,随着国际碳价格水涨船高,排碳量必然进一步成为国际谈判过程中的筹码,因此掌握各国碳中和的数据,更精细化的对本国碳中和进程进行监督,就是一个国家在国家层面的战略部署。基于此,遥感卫星在碳中和领域的应用,就可以解决上述所有问题。目前国内已有部分林业和碳汇公司开展了卫星领域的实践,在未来5-10年内,绿化和环保指标不仅会得到更精准的评估,其更可能成为地区行政机构的考核指标,对中国来说意义深远。

原标题:《2021年中国碳中和行业研究报告》
声明:本文仅代表作者本人观点,与绿色大产业大数据数服务平台无关,文章内容仅供参考。凡注明“来源:绿色产业大数据服务平台”的所有作品,版权均属于绿色产业大数据服务平台,转载时请署名来源。 本网转载自合作媒体或其它网站的信息,登载此文出于传递更多信息之目的,并不意味着赞同其观点或证实其描述。如因作品内容、版权和其它问题请及时与本网联系。