文|陈述 看懂经济专栏作家
题记:2021年上半年,普惠小微贷款新增量历史上首次超过房地产贷款新增量,成为贷款增长的最大边际动力。未来绿色低碳贷款亦会重复这一路径。
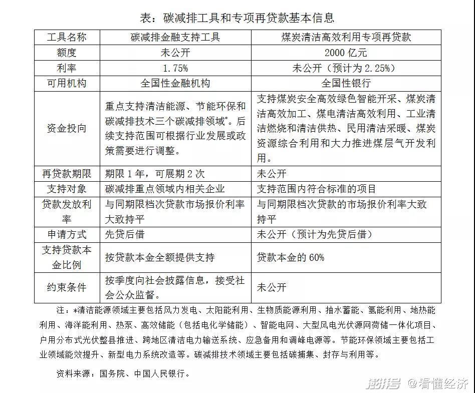
11月17日,国务院常务会议决定,在前期设立碳减排金融支持工具的基础上,再设立2000亿元支持煤炭清洁高效利用专项再贷款,形成政策规模,推动绿色低碳发展。这是继碳减排金融支持工具之后,央行再次在绿色金融领域出手。
近年来,人民银行创设多项结构性货币政策工具,引导和支持金融机构优化信贷结构,加大对特定领域的支持力度,取得较好的效果。央行结构性货币政策工具成为货币创造的重要渠道,并成为影响信贷增长的重要边际动力,尤其需要指出的是,通过支小再贷款的带动,2021年上半年,普惠小微贷款新增量历史上首次超过房地产贷款新增量,成为贷款增长的最大边际动力。
今年10月份,人民银行正式推出了碳减排金融支持工具,加上最新的煤炭高效清洁利用专项再贷款,我们预计,2021年人民银行结构性货币政策工具总量将继续走高,从新增贷款的边际角度看,货币政策工具的引导作用、动力作用将愈发突出。
一、央行再次出手支持绿色低碳发展
国务院常务会议信息显示,此次设立2000亿元专项再贷款:
——从使用原则上看,要求聚焦重点、更可操作的要求和市场化,
——从投向上看,专项支持煤炭安全高效绿色智能开采、煤炭清洁高效加工、煤电清洁高效利用、工业清洁燃烧和清洁供热、民用清洁采暖、煤炭资源综合利用和大力推进煤层气开发利用。
——从具体条款看,工具发放对象是全国性银行,有其向支持范围内符合标准的项目自主发放优惠贷款,利率与同期限档次贷款的市场报价利率大致持平,人民银行可按贷款本金等额提供再贷款支持。
此次2000亿元专项再贷款与前期推出的碳减排支持工具相同之处在于二者均为结构性货币政策工具,定向投放,精准支持。
不同之处在于支持的方向不同,专项再贷款支持煤炭清洁高效利用,总体还是增加了碳排放的(碳减排工具则是支持具有明显减排效能的领域);虽然暂未有更多信息,但该专项再贷款利率大概率与支农支小再贷款利率相同(2.25%,碳减排工具为1.75%),且人民银行按贷款本金全额提供支持(碳减排支持本金的60%)。这两项工具的基本情况汇总如下:
二、从PSL、支小再贷款看贷款增长边际动力
人民银行创设上述两项工具,根本目的在于通过低成本资金的注入,引导和支持商业银行加大对特定领域的信贷投放。人民银行负责人就碳减排工具接受记者采访时提到,碳减排支持工具是“做加法”,用增量资金支持清洁能源等重点领域的投资和建设,从而增加能源总体供给能力,金融机构应按市场化、法治化原则提供融资支持,助力国家能源安全保供和绿色低碳转型。
这可以从两方面理解,一方面(明面),结构性工具意在引导和支持商业银行加大对特定领域的信贷投放力度,另一方面(潜在面),意味着结构性货币政策工具带来的信贷增量可能成为未来信贷增长的重要边际动力。
人民银行的抵押补充贷款(PSL)和支小再贷款两项工具的实际运用一定程度上印证了上述观点。
首先看抵押补充贷款(PSL),2014年4月25日,为贯彻落实国务院第43次常务会议精神,中国人民银行创设抵押补充贷款(PSL),为开发性金融支持棚改提供长期稳定、成本适当的资金来源。抵押补充贷款后续又增加了对进出口、三农基础设施等领域的支持范围,但核心仍是保障性住房建设方面的信贷投放。数据显示,在PSL大量使用的2015年至2018年,人民银行累计投放抵押补充贷款3.37万亿元,带动保障性住房开发贷款累计新增3.18万亿元,占同期房地产开发贷款新增量的44.8%。

支小再贷款更能体现这一边际变化。人民银行2014年创设了支小再贷款这一政策工具,但截至2017年末,贷款余额仅有929亿元,2018年以后,人民银行加大了支小再贷款工具的使用力度,并将再贷款发放方式变化为“先贷后借”,有效激发了金融机构使用支小再贷款的积极性,截至2020年末,支小再贷款余额达到9756亿元。在支小再贷款的支持下,金融机构普惠小微贷款迅速增加(当然,这其中也有很多其他推动因素,但支小再贷款是最重要的因素之一)。
具有转折意义的是,2021年上半年,我国普惠小微贷款新增2.64万亿元,历史上首次超过房地产贷款新增量,占全部新增贷款的比重达到20.7%。普惠小微贷款成为贷款增长的最重要边际动力。2021年前三季度,普惠小微贷款新增占全部新增的比重达到20.9%,较房地产贷款新增占比高2.8个百分点。
三、绿色低碳领域将成为2022年最大信贷边际增长动力
从货币银行学理论上讲,商业银行是最重要的货币创造渠道,但人民银行是最基础的货币创造渠道,并且一定程度上讲,人民银行创造货币是“无中生有”。近年来,人民银行通过创设结构性货币政策工具,引导金融机构配置资源的操作愈发成熟和灵活。2020年3000亿元抗击疫情专项再贷款的推出,某种意义上标志着人民银行结构性货币政策工具的使用达到了一个新的高度。在此基础上,今年推出的碳减排金融支持工具和煤炭清洁高效利用专项再贷款成为人民银行优化信贷结构、支持实体经济的又一有力举措。
基于人民银行创造货币的特殊性,结构性货币政策工具重在“增量”的变化。过去几年,人民银行通过货币政策工具引导的贷款边际变化具体表现为:2015年至2018年,支持保障性住房建设;2018年至今,支持普惠小微信贷投放。如今,人民银行通过创设绿色低碳领域的政策工具,新一轮的贷款增长边际动力逐步凸显。
从数据上看,普惠小微贷款经过2018年以来的高速增长,人民银行货币政策工具的引导作用已经完成了历史使命,2021年支小再贷款总体呈现缩量态势,但通过政策工具的先导作用,金融机构发放普惠小微贷款的趋势已经形成。
可以预期的是,2022年以及后续的一段时间,绿色低碳将成为结构性货币政策工具的主要支持方向。
数据显示,截至2021年9月末,我国绿色贷款余额14.78万亿元,其中,列入人民银行碳减排支持工具重点支持领域的清洁能源产业余额3.79万亿元,占绿色贷款的比重为25.6%。如果比照普惠小微贷款的发展情况,以新增贷款占全部新增贷款20%为界限,在人民银行碳减排支持工具的推动下,清洁能源产业贷款将迎来高速增长,预计最终将达到每年新增4万亿元以上的水平,这意味未来3年,清洁能源产业贷款增速将保持在50%左右,绿色低碳将成为未来信贷增长最重要的边际变化和动力。
声明:本文仅代表作者本人观点,与绿色大产业大数据数服务平台无关,文章内容仅供参考。凡注明“来源:绿色产业大数据服务平台”的所有作品,版权均属于绿色产业大数据服务平台,转载时请署名来源。 本网转载自合作媒体或其它网站的信息,登载此文出于传递更多信息之目的,并不意味着赞同其观点或证实其描述。如因作品内容、版权和其它问题请及时与本网联系。