欢迎加入“绿色产业大数据服务平台 碳中和-碳达峰-绿色金融-绿色产业-科技项目-政策解读-专家咨询-园区服务”!
当前位置:首页 > 绿色新闻 >绿色产业 > 详情
公示|2020年度全国绿色矿山遴选名单
  • 作者:腾讯网
  • 发布时间:2020-12-30 15:00:00
  • 573次

按照《自然资源部办公厅关于做好2020年度绿色矿山遴选工作的通知》(自然资办函〔2020〕839号)要求,在企业自评、第三方评估、省级核查推荐基础上,经审核,共有302家矿山通过遴选。

现将通过遴选的全国绿色矿山名单予以公示,公示时间:2020年12月29日-2021年1月5日。公示期内,如有异议,可向自然资源部矿产资源保护监督司提出。提出异议者,必须采取书面形式,写明事实依据、个人真实姓名、工作单位、地址邮编和联系方式等。凡以匿名方式、超出公示期提出异议的,恕不受理。

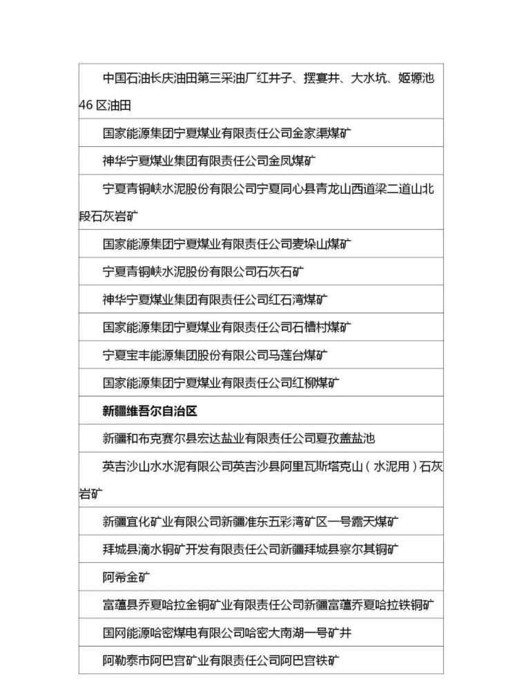
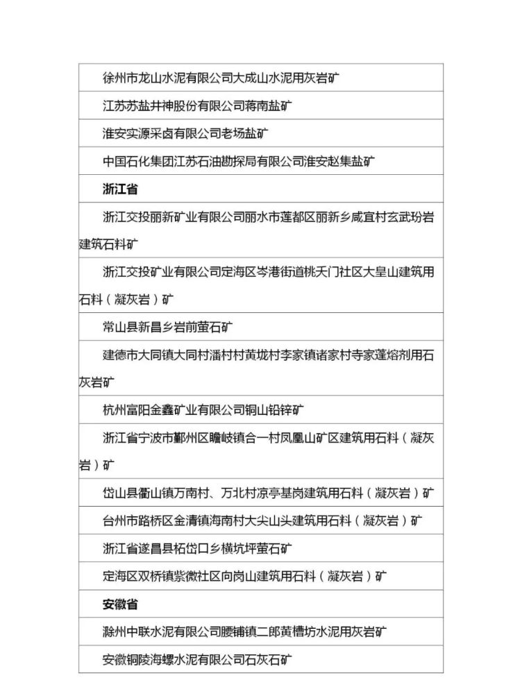
附件:2020年度全国绿色矿山遴选名单

自然资源部办公厅

2020年12月29日

附件:


声明:本文仅代表作者本人观点,与绿色大产业大数据数服务平台无关,文章内容仅供参考。凡注明“来源:绿色产业大数据服务平台”的所有作品,版权均属于绿色产业大数据服务平台,转载时请署名来源。 本网转载自合作媒体或其它网站的信息,登载此文出于传递更多信息之目的,并不意味着赞同其观点或证实其描述。如因作品内容、版权和其它问题请及时与本网联系。

友情链接 中国政府网 中国投资协会 银监会 商务部 工信部 国家发改委