人民网石家庄12月25日电 “十四五”时期是“两个一百年”奋斗目标的历史交汇期,是积极应对气候变化、实现碳达峰目标的窗口期,是全面建设现代化经济强省、美丽河北的关键期。
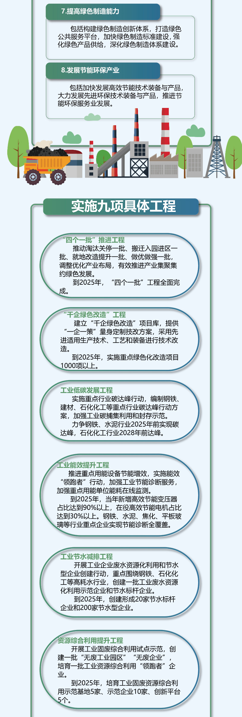
为加快构建高效、清洁、低碳、循环的绿色制造体系,推进工业绿色发展,《河北省“十四五”工业绿色发展规划》日前正式出炉。规划中都有哪些“干货”?通过我们的图解,带你一图看懂“十四五”工业绿色发展规划!





(责编:李哲、祝龙超)
声明:本文仅代表作者本人观点,与绿色大产业大数据数服务平台无关,文章内容仅供参考。凡注明“来源:绿色产业大数据服务平台”的所有作品,版权均属于绿色产业大数据服务平台,转载时请署名来源。 本网转载自合作媒体或其它网站的信息,登载此文出于传递更多信息之目的,并不意味着赞同其观点或证实其描述。如因作品内容、版权和其它问题请及时与本网联系。