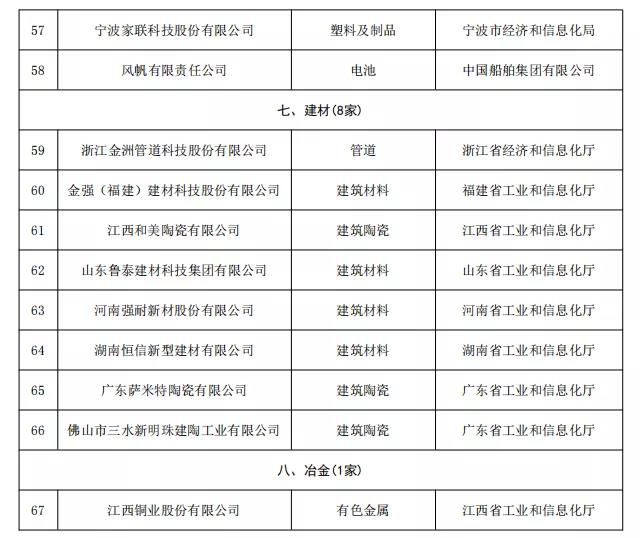
根据《工业和信息化部办公厅关于组织推荐第二批工业产品绿色设计示范企业的通知》,经企业自评估、省级工业和信息化主管部门(或中央企业)推荐及专家评审,珠海格力电器股份有限公司等67家企业通过评审。
相关阅读:
为加快推行工业产品绿色设计,促进制造业高质量发展,根据《工业和信息化部办公厅关于组织推荐第二批工业产品绿色设计示范企业的通知》(工信厅节函〔2020〕110号),经企业自评估、省级工业和信息化主管部门(或中央企业)推荐及专家评审,珠海格力电器股份有限公司等67家企业通过评审。
现将拟确定为工业产品绿色设计示范企业(第二批)的名单予以公示。如有异议,请在公示期间内与我们联系,并提交相关证明材料。

公示时间:2020年10月14日至2020年10月28日
联系单位:工业和信息化部节能与综合利用司
联系电话:010-68205359
电子邮件: hbc@miit.gov.cn




声明:本文仅代表作者本人观点,与绿色大产业大数据数服务平台无关,文章内容仅供参考。凡注明“来源:绿色产业大数据服务平台”的所有作品,版权均属于绿色产业大数据服务平台,转载时请署名来源。 本网转载自合作媒体或其它网站的信息,登载此文出于传递更多信息之目的,并不意味着赞同其观点或证实其描述。如因作品内容、版权和其它问题请及时与本网联系。