欢迎加入“绿色产业大数据服务平台 碳中和-碳达峰-绿色金融-绿色产业-科技项目-政策解读-专家咨询-园区服务”!
当前位置:首页 > 绿色新闻 >媒体报道 > 详情
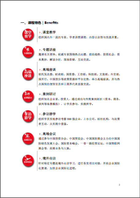
产融运筹与资本突围高级实战研修班
  • 作者:全国产业与金融创新平台
  • 发布时间:2019-04-19 00:00:00
  • 883次


声明:本文仅代表作者本人观点,与绿色大产业大数据数服务平台无关,文章内容仅供参考。凡注明“来源:绿色产业大数据服务平台”的所有作品,版权均属于绿色产业大数据服务平台,转载时请署名来源。 本网转载自合作媒体或其它网站的信息,登载此文出于传递更多信息之目的,并不意味着赞同其观点或证实其描述。如因作品内容、版权和其它问题请及时与本网联系。

友情链接 中国政府网 中国投资协会 银监会 商务部 工信部 国家发改委