欢迎加入“绿色产业大数据服务平台 碳中和-碳达峰-绿色金融-绿色产业-科技项目-政策解读-专家咨询-园区服务”!
免费注册
会员登陆
联盟服务
联系我们
发布信息
首页
动态
政策
产业
金融
科技
生活
专家
样本
基地
项目
城市
乡村
园区
企业
数据
需求
招标
碳交易
培训
大会
服务
绿色导航:
时政要闻
媒体报道
部委动态
碳中和
两会绿态
绿色金融
绿色产业
共同富裕
地方动态
科技新闻
绿色发展
绿会动态
国际动态
时政要闻
媒体报道
部委动态
碳中和
两会绿态
绿色金融
绿色产业
共同富裕
地方动态
科技新闻
绿色发展
绿会动态
国际动态
政策库
政策通知
政策意见
政策解读
政策研究
政策动态
政策案例
产业动态
产业链
产业舆情
产业数据
绿产分析
绿炭项目
制造与服务
绿产大会
名企绿态
投资机构
金融动态
区域经济
共同富裕
分析研究
信息披露
金融数据
点绿成金
绿金产业
技术库
科技动态
科技创新
技术研究
解读与分析
服务科技
绿色建筑
绿色服务
绿色出行
绿色消费
绿色活动
低碳生活
专家库
专家之声
专家动态
专家专访
专家服务
样本查询
样本动态
样本标准
指数排名
绿色工厂
绿色园区
绿色产品
绿色供应链
绿色城市
绿园动态
示范新区
产业基地
先行先试
城市绿态
绿城生态
智慧城市
绿城指数
绿城分析
绿城招商
绿城政策
服务绿城
乡村动态
乡村发展
现代农业
一乡一产
乡村政策
金融振兴
乡村旅游
振兴项目
企业库
名企动态
产业大数据
数据分析
数据解读
绿碳动态
碳交易
碳分析
碳服务
节能环保产业
清洁生产产业
清洁能源产业
生态环境产业
基础设施绿色升级
绿色服务
绿色城镇
绿色生活
其他
节能环保产业
清洁生产产业
清洁能源产业
生态环境产业
基础设施绿色升级
绿色服务
乡村振兴
金融服务
行业服务
企业服务
认证评估
培训服务
物联网服务
财法税
会议服务
数据报告
上市服务
技术服务
园区服务
产业服务
科研机构
绿色金融
金融动态
区域经济
共同富裕
分析研究
信息披露
金融数据
点绿成金
绿金产业
分析研究
欠发达地区绿色金融发展调查与思考 ——以甘肃省庆阳市为例
甘肃庆阳市作为西部欠发达地区之一,做好绿色金融工作显得尤为重要。多年来,庆阳积极加入到绿色金融发展的快车道中,通过健全完善相关政策、创新绿色金融产品、优化金融服务质量等措施,全力促进绿色金融发展。
2020-09-23
1093次
古小东:完善政策制度设计 促进“绿色金融”发展
目前我国绿色金融属于政策推动型,试点地区通过给金融机构和企业(项目)一定的奖励或补贴等措施来推动绿色金融发展。如果不在供给侧和需求侧两端发力,将难以实现绿色金融发展的可持续性。因此,要进一步创新丰富绿色金融产品和服务。
2020-09-23
1256次
欧阳宸:让绿色金融为长江经济带“添绿加彩”
中央经济工作会议指出,要坚定不移贯彻新发展理念。其中,金融的“金山银山”更好地支持绿水青山就是重中之重。今以长江经济带为例,提四点建议。
2020-09-18
1587次
绿色金融与“一带一路”倡议:评估与展望(下)
绿色金融与“一带一路”倡议:评估与展望(下)
2020-09-17
970次
绿色金融与“一带一路”倡议:评估与展望(上)
全面梳理、总结分析绿色金融与“一带一路”倡议的关系、发展现状和未来,有利于建立和形成更为系统化的研究体系,不断完善其理论体系,为进一步的实践提供参考和指导;而且,更为客观地阐述中国对推动“一带一路”绿色发展、可持续协调发展作出的贡献和存在的不足,既不...
2020-09-17
970次
马瑞超:央行配置绿色资产的国际经验借鉴
本文聚焦央行配置绿色资产这一最新的国际实践,考虑在保证所持资产流动性、安全性与收益性的前提下,将ESG原则与策略引入央行的资产配置与管理流程中,躬身入局,以实际行动带领金融系统应对气候风险。
2020-09-09
1131次
绿色金融助力青海高质量发展
围绕青海“生态大省、生态强省”建设,持续关注环境保护、惠民工程等重要领域,加大对青海省绿色项目的支持,助力青海省绿色发展,目前提供的绿色金融服务已覆盖了环境综合治理、可再生能源、清洁能源等企业和项目,逐步形成了特有的绿色金融产品服务体系。
2020-09-09
691次
《巴黎协定》签署5年后减排承诺与实际执行之间差距巨大
当前各国气候政策的实施仍不足以实现《巴黎协定》的总体目标,当前政策情景下2030年温室气体排放量将比2015年减少约5.5%,这明显低于各国在国家自主贡献(NDCs)中承诺的减排量。
2020-09-09
799次
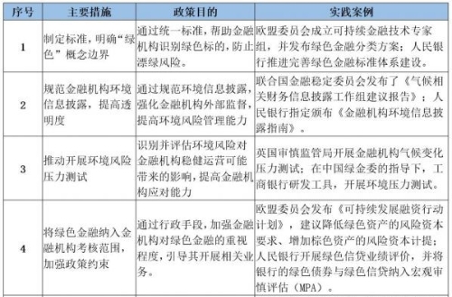
构建风险管理系统 保障绿色金融发展
随着供给侧结构性改革不断推进,我国绿色新兴产业不断发展,而通过构建风险管理系统,绿色金融将有效服务实体经济,促进绿色产业快速健康发展。
2020-09-09
740次
ESG助力绿色金融发展的思考
核心提示:深化ESG工作,有利于破除制约银行机构绿色金融发展的深层次的体制机制障碍,进一步提升全面风险管理能力,带来多方面的商业价值,有望成为我国银行业下阶段绿色发展的新引擎。
2020-09-09
813次
上一页
3
4
5
6
7
8
9
10
11
12
13
14
下一页
到第
页
确定
友情链接