欢迎加入“绿色产业大数据服务平台 碳中和-碳达峰-绿色金融-绿色产业-科技项目-政策解读-专家咨询-园区服务”!
免费注册
会员登陆
联盟服务
联系我们
发布信息
首页
动态
政策
产业
金融
科技
生活
专家
样本
基地
项目
城市
乡村
园区
企业
数据
需求
招标
碳交易
培训
大会
服务
绿色导航:
时政要闻
媒体报道
部委动态
碳中和
两会绿态
绿色金融
绿色产业
共同富裕
地方动态
科技新闻
绿色发展
绿会动态
国际动态
时政要闻
媒体报道
部委动态
碳中和
两会绿态
绿色金融
绿色产业
共同富裕
地方动态
科技新闻
绿色发展
绿会动态
国际动态
政策库
政策通知
政策意见
政策解读
政策研究
政策动态
政策案例
产业动态
产业链
产业舆情
产业数据
绿产分析
绿炭项目
制造与服务
绿产大会
名企绿态
投资机构
金融动态
区域经济
共同富裕
分析研究
信息披露
金融数据
点绿成金
绿金产业
技术库
科技动态
科技创新
技术研究
解读与分析
服务科技
绿色建筑
绿色服务
绿色出行
绿色消费
绿色活动
低碳生活
专家库
专家之声
专家动态
专家专访
专家服务
样本查询
样本动态
样本标准
指数排名
绿色工厂
绿色园区
绿色产品
绿色供应链
绿色城市
绿园动态
示范新区
产业基地
先行先试
城市绿态
绿城生态
智慧城市
绿城指数
绿城分析
绿城招商
绿城政策
服务绿城
乡村动态
乡村发展
现代农业
一乡一产
乡村政策
金融振兴
乡村旅游
振兴项目
企业库
名企动态
产业大数据
数据分析
数据解读
绿碳动态
碳交易
碳分析
碳服务
节能环保产业
清洁生产产业
清洁能源产业
生态环境产业
基础设施绿色升级
绿色服务
绿色城镇
绿色生活
其他
节能环保产业
清洁生产产业
清洁能源产业
生态环境产业
基础设施绿色升级
绿色服务
乡村振兴
金融服务
行业服务
企业服务
认证评估
培训服务
物联网服务
财法税
会议服务
数据报告
上市服务
技术服务
园区服务
产业服务
科研机构
绿色城市
产业动态
产业链
产业舆情
产业数据
绿产分析
绿炭项目
制造与服务
绿产大会
名企绿态
产业数据
2020年中国光伏市场规模及未来发展趋势预测
随着国内市场的快速发展,光伏企业纷纷加快了项目开发建设的速度,以大型地面电站为主的市场快速增长。近年来随着光伏市场的不断增长,国内电站交易模式日渐成熟,家庭户用光伏、工商业小型分布式光伏电站得到了快速发展。
2020-10-01
577次
2020年中国直播行业用户规模及直播平台竞争格局分析
随着网络技术的不断发展,“直播”已经成为商贸流通企业的标配,特别是受新冠肺炎疫情影响,传统线下销售模式受到冲击,线下店铺经营受阻,企业纷纷试水“网络直播”
2020-10-01
715次
聚焦两会观能源 分析师为你透视行业热点
在推迟了两个月后,5月21日至22日,2020年全国两会正式拉开帷幕。作为关系国计民生、国民经济命脉的重要行业,能源行业发展在“两会时间”收获诸多代表委员的建言献策,舆论反响强烈。
2020-10-01
562次
2020年中国城市轨道交通行业发展现状分析
中国城市轨道交通建设始于1965年开通的北京地铁1号线,此后中国先后出现两次城市轨道交通建设高潮,且批准建设的项目基本集中在北京、上海、广州三地。从2003年至今,中国城市轨道交通建设已经步入全面快速发展期。
2020-09-30
595次
4月宏观数据深度解读 一大行业成机构配置新目标
4月CPI 同比增幅不及预期,食品冲击是主要因素。4月CPI同比上涨3.3%,较上月的4.3%下降1个百分点。食品分项是最主要拖累。4月食品同比14.8%,较上月回落3.5个百分点,环比-3%。这主要是由于4 月物流运输和生产活动基本恢复正常
2020-09-30
576次
2020中国广告真实性数据观察
腾讯安全与电通安吉斯集团联合发布《2020中国广告真实性数据观察》,详细盘点了广告圈存疑流量的典型事件、客观分析广告行业存在的风险点,总结提炼流量验真和优化的前沿方案和案例、前瞻行业发展趋势,为数字化营销健康发展提供积极参考。
2020-09-29
646次
2020年数字中国产业发展(信息通信产业篇)
5月21日,在中国信息通信研究院与数字中国产业发展联盟联合举办的“数字中国产业发展在线论坛”上,《2020数字中国产业发展报告(信息通信篇)》正式发布。
2020-09-29
569次
2020政府工作报告中的能源机会,字字珠玑
2020-09-29
647次
2020年中国物流行业发展现状分析
我国物流行业发展主要经历四个阶段,从最早相对独立的纯粹仓储和运输起步,由于微观经济主体的分散,在这个阶段,整体上处于行业及其分散,普遍规模小,竞争非常激烈,利润微薄。
2020-09-28
624次
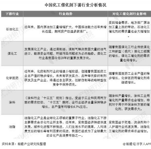
2020年中国化工催化剂行业发展现状分析
化工催化剂在我国多个化工行业均有所应用,作为化工行业重要的原材料,化工催化剂行业与化工行业相辅相成,共同发展。
2020-09-28
722次
上一页
1
2
3
4
5
6
7
8
9
10
11
12
13
14
下一页
到第
页
确定
友情链接